25周年

财税实务 高薪就业 学历教育
APP下载
APP下载新用户扫码下载
立享专属优惠

安卓版本:8.8.80 苹果版本:8.8.80

开发者:北京正保会计科技有限公司

应用涉及权限:查看权限>

APP隐私政策:查看政策>

HD版本上线:点击下载>

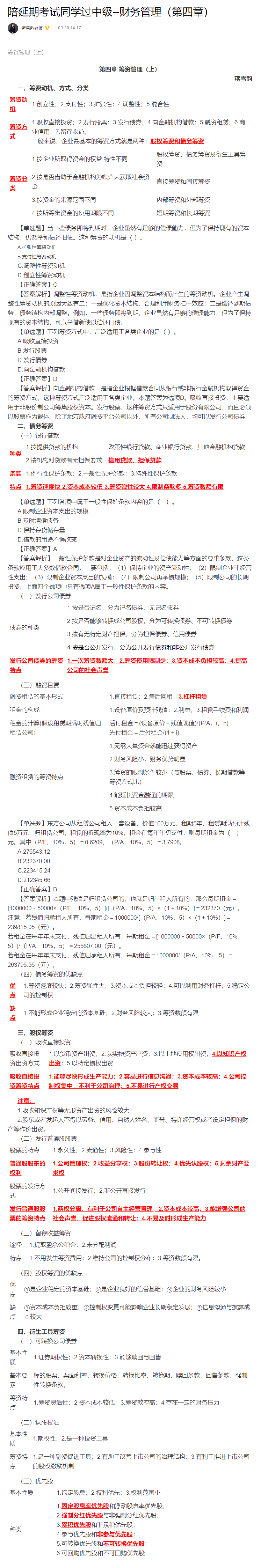
蒋雪韵老师总结:陪延考同学过中级财务管理 (第四章)

来源: 正保会计网校 编辑:上好佳 2021/09/30 16:31:41  字体:

招生方案

书课题助力备考

选课中心

资料专区

硬核干货等你学

资料专区

财会题库

海量好题等你练

财会题库

会计人证件照

照片一键处理

会计人证件照

考试提醒

考试节点全知晓

考试提醒

2021年中级会计考试大部分地区已结束,还有部分延期地区同学也在静待具体考试时间确定。各位延考同学不要急,蒋雪韵老师为延期考试同学准备了财务管理考点总结及相关习题,快来查收~

【1】 【2】 【3】 【4】 【5】

【6】 【7】 【8】 【9】 【10】

点击查看大图

蒋雪韵老师总结:陪延考同学过中级财务管理 (第四章)

就延期地区所公布的考试延期通知来看,具体的考试时间未定。中级会计延期地区考生一定要利用好这段多出来的学习时间,争取能够通过所报科目的考试!正保会计网校为大家准备了中级会计延期备考大礼包,赶紧拿去学习吧!

中级会计考试延期地区同学注意事项&备考礼包大汇总~快来收藏>

2022年中级会计职称备考之旅已经启程出发,你准备好了吗?赶快卸下负累,为自己争取一次变优秀的机会,和正保会计网校开启你的备考旅程!加入正保会计网校>

学员讨论(0
回到顶部
折叠
网站地图

Copyright © 2000 - www.fawtography.com All Rights Reserved. 北京正保会计科技有限公司 版权所有

京B2-20200959 京ICP备20012371号-7 出版物经营许可证 京公网安备 11010802044457号

恭喜你!获得专属大额券!

套餐D大额券

去使用