扫码下载APP
及时接收最新考试资讯及
备考信息
2021年中级会计职称考试时间为9月4日至6日,备考时间已经不足一个月了!相信考前这段时间,大家都期待着冲刺干货,徐晓雯老师为大家整理好了中级会计经济法精华考点总结!
完整版下载: 2021年中级会计徐晓雯老师经济法极简讲义

这次徐晓雯老师给大家分享的是中级会计职称经济法7章的内容。
考情速递:
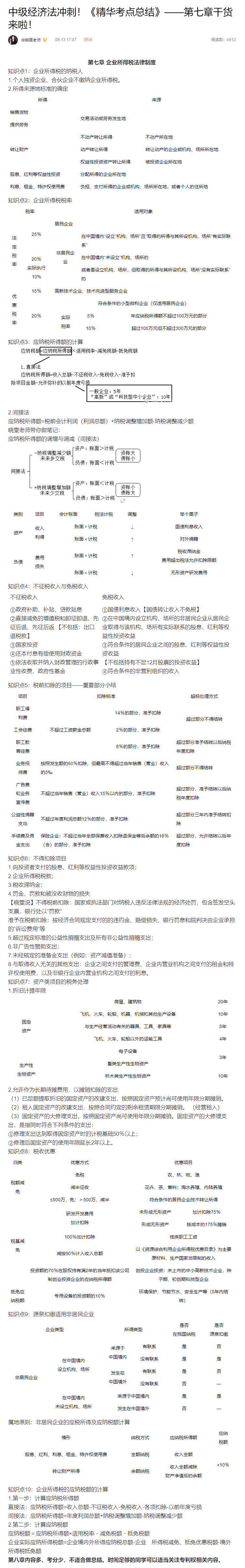
第七章企业所得税法律制度
在近三年的考试中,本章的平均分值在14分,其中,2019年、2020年的简答题和2018年的综合题均来自本章,是历年的主观题核心考查章节。
本章的内容需要准确理解,特别是非常重要的税前扣除项目需要精准记忆,本章的学习要点在于对应纳税所得额计算原理的掌握。是历年主观题必考查的知识点。和增值税学习方法相似,须通过做题来掌握知识点。
点击查看大图
不要盲目给自己贴标签,也不要轻易地给自己的人生设限,更不要觉得自己是最特殊最辛苦的那一位。这世上也有千千万万的普通人在为了自己能变得稍微更好一点而拼尽全力,从这个意义上讲,你不孤独。加入我们,一起奋斗>
Copyright © 2000 - www.fawtography.com All Rights Reserved. 北京正保会计科技有限公司 版权所有
京B2-20200959 京ICP备20012371号-7 出版物经营许可证
京公网安备 11010802044457号
套餐D大额券
¥
去使用