扫码下载APP
及时接收最新考试资讯及
备考信息
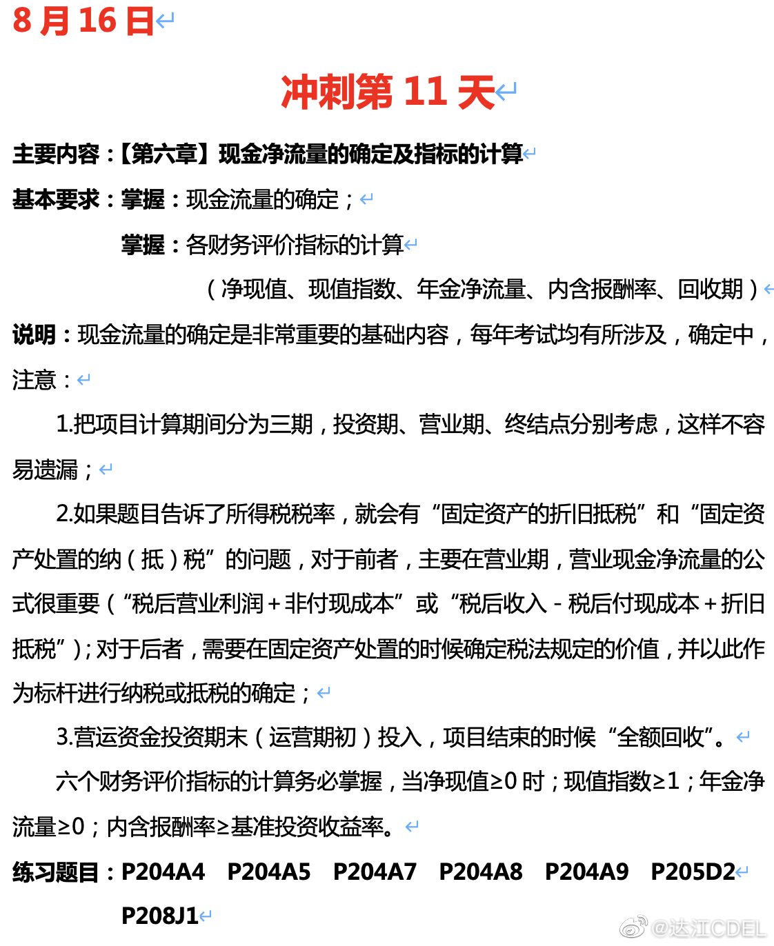
中级会计考试临近,放平心态,稳扎稳打学至考前!达江中级财务管理倒计时冲刺系列来了!达江老师邀你一起复习财务管理第六章现金净流量的确定及指标的计算。
【前言】 【1】 【2】 【3】 【4】 【5】 【6】 【7】 【8】 【9】 【10】
【11】 【12】 【13】 【14】 【15】 【16】 【17】 【18】 【19】 【20】
做自己该做的事。


达江老师布置的练习题目在中级会计职称财务管理《应试指南》当中。立即购书>>>

对达江老师布置的练习题目抱有疑问的购课学员可以在我的网校我的家——答疑板进行提问,会有老师对你的问题作出详细解答。
距离中级会计考试越近,就越要对自己充满信心,熬过的夜、读过的书和做过的题,都会成为你的铠甲!
更多推荐:
Copyright © 2000 - www.fawtography.com All Rights Reserved. 北京正保会计科技有限公司 版权所有
京B2-20200959 京ICP备20012371号-7 出版物经营许可证
京公网安备 11010802044457号
套餐D大额券
¥
去使用