扫码下载APP
及时接收最新考试资讯及
备考信息
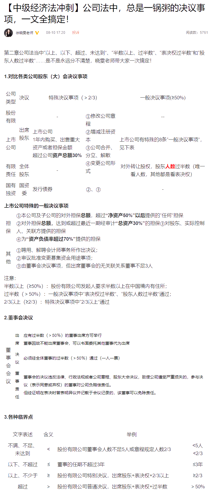
中级会计经济法在三科当中相对简单,但也是有学习难点的,比如数字多、杂,第二章公司法中,“以上、以下、未达到”等关键考点总是理不清楚!
别着急!徐晓雯老师一文带你搞定公司法中总是“一锅粥”的决议事项!
点击查看大图
以上干货来源为徐晓雯老师微博,微博搜索:徐晓雯老师 期待你的关注哦~

不要盲目给自己贴标签,也不要轻易地给自己的人生设限,更不要觉得自己是最特殊最辛苦的那一位。这世上也有千千万万的普通人在为了自己能变得稍微更好一点而拼尽全力,从这个意义上讲,你不孤独。加入我们,一起奋斗>
Copyright © 2000 - www.fawtography.com All Rights Reserved. 北京正保会计科技有限公司 版权所有
京B2-20200959 京ICP备20012371号-7 出版物经营许可证
京公网安备 11010802044457号
套餐D大额券
¥
去使用