扫码下载APP
及时接收最新考试资讯及
备考信息
| 第一章 | 第二章 | 第三章 | 第四章 | 第五章 |
| 第六章 | 第七章 | 第八章 | 第九章 | 第十章 |
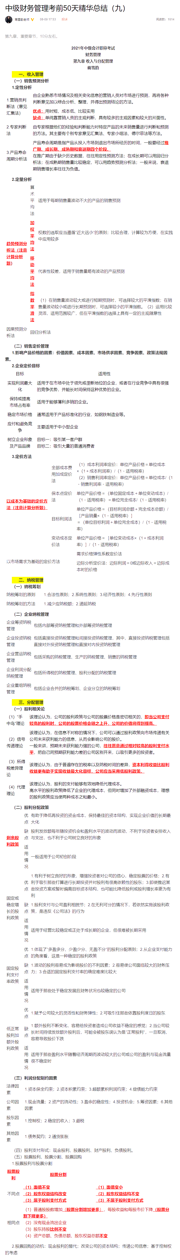
第九章收入与分配管理为重点章,主要介绍收入与分配管理概述、收入管理、纳税管理、分配管理。本章客观题和主观题都可能出现,并可以与其他章节的知识点合并考综合题。

点击查看大图
蒋雪韵:温柔软萌大佬气质
人称会计讲师界"铁娘子",教风干脆利落,自创出了"读""钻""解"三维授课法,由浅入深、丝丝入扣的引导学员理解知识点,快速帮助考生提高应试能力。
授课风格
干练飒爽、干脆利落、不失幽默
老师寄语
同样一段路程,命运选择让你走弯路,是为了让你见识更多的风景。
欢迎大家微博搜索“蒋雪韵老师”关注老师微博,和老师实时交流吧~
中级会计职称考试热度越来越高,报考中级会计职称的人也越来越多。不足十年间,中级会计职称报名人数已经从2011年的初、中级共报名162.6万一跃升至2021年只中级会计职称报名就达214.1万人!你还在犹豫吗?选课学习>
Copyright © 2000 - www.fawtography.com All Rights Reserved. 北京正保会计科技有限公司 版权所有
京B2-20200959 京ICP备20012371号-7 出版物经营许可证
京公网安备 11010802044457号