25周年

财税实务 高薪就业 学历教育
APP下载
APP下载新用户扫码下载
立享专属优惠

安卓版本:8.8.80 苹果版本:8.8.80

开发者:北京正保会计科技有限公司

应用涉及权限:查看权限>

APP隐私政策:查看政策>

HD版本上线:点击下载>

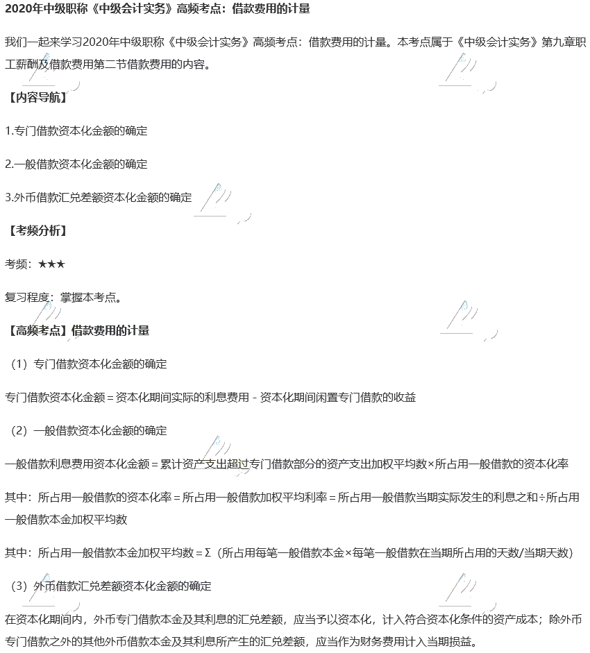
2020中级会计职称《中级会计实务》高频考点:借款费用的计量

来源: 正保会计网校 编辑:上好佳 2020/07/03 14:00:17  字体:

招生方案

书课题助力备考

选课中心

资料专区

硬核干货等你学

资料专区

财会题库

海量好题等你练

财会题库

会计人证件照

照片一键处理

会计人证件照

考试提醒

考试节点全知晓

考试提醒

2020年中级会计职称考试备考正在进行中,为了帮助各位考生能够更顺利的备考,网校老师专门为考生准备了2020年中级会计职称《中级会计实务》高频考点总结。

点击图片即可放大

天才在于积累,聪明在于勤奋。在《中级会计实务》考试的备考期,无论哪一天都不可以懈怠,一步一步的走下去,才能在这条的尽头,回头遥望一路走来的风景,不留遗憾,满眼惊喜。加油,各位备战中级会计职称考试的勇士!

相关推荐:

2020中级会计职称《中级会计实务》各章节高频考点汇总

2020年中级会计《中级会计实务》答疑精华汇总

【奖学金获得者们的自白】中级会计职称学习经验Get>

揭秘:是什么阻碍了中级会计备考?考生:扎心了!

2020中级会计备考时间有限 如何提高学习效率?

学员讨论(0
回到顶部
折叠
网站地图

Copyright © 2000 - www.fawtography.com All Rights Reserved. 北京正保会计科技有限公司 版权所有

京B2-20200959 京ICP备20012371号-7 出版物经营许可证 京公网安备 11010802044457号

恭喜你!获得专属大额券!

套餐D大额券

去使用