25周年

财税实务 高薪就业 学历教育
APP下载
APP下载新用户扫码下载
立享专属优惠

安卓版本:8.8.80 苹果版本:8.8.80

开发者:北京正保会计科技有限公司

应用涉及权限:查看权限>

APP隐私政策:查看政策>

HD版本上线:点击下载>

考生注意:中级会计职称考试中这些考试行为属于违规!

来源: 正保会计网校 编辑:程程程 2021/01/14 09:52:21  字体:

招生方案

书课题助力备考

选课中心

资料专区

硬核干货等你学

资料专区

财会题库

海量好题等你练

财会题库

会计人证件照

照片一键处理

会计人证件照

考试提醒

考试节点全知晓

考试提醒

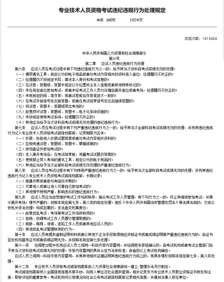
会计资格评价中心发布了关于2020年度全国会计专业技术资格考试严重和特别严重违纪违规人员名单及处理结果的公告。

其中:

64名考生严重违纪违规,成绩作废,被记入考试诚信档案库,记录期限为5年

30名特别严重违纪违规,被记入考试诚信档案库,违规违纪行为长期记录

点击查看公告详情>>

几乎每年的中级会计职称考试,都会有一些考生违纪而被取消成绩甚至记入诚信档案,这对于考生来说是非常不利的,因此建议考生考试过程当中切勿违反规定。

▎中级会计职称考试中哪些行为算违规?

有小伙伴又在问违规行行为有哪些?我好预防一下!在上面发布的公告中提到了,是根据《专业技术人员资格考试违纪违规行为处理规定》(人社部令第31号)规定,那这里面都有什么呢?

考生注意:中级会计职称考试中这些考试行为属于违规!

点击查看大图

说明:因考试政策、内容不断变化与调整,正保会计网校提供的会计中级职称信息仅供参考,如有异议,请考生以权威部门公布的内容为准!

现在考试的制度越来越规范化,考场规则政策越来越严格。考生们切勿投机取巧,要想顺利通过考试只有认真备考。没有其他捷径可走!备考中级会计职称考试的小伙伴要认真研读这些规定,可不能马虎哦!备考不易,且珍惜!

2021年中级会计职称备考正在进行时,想要备考2021年中级会计职称考试的小伙伴要抓紧时间准备了,时间不等人。2021年中级会计职称新课已经全面上线,点击查看>>

学员讨论(0
回到顶部
折叠
网站地图

Copyright © 2000 - www.fawtography.com All Rights Reserved. 北京正保会计科技有限公司 版权所有

京B2-20200959 京ICP备20012371号-7 出版物经营许可证 京公网安备 11010802044457号

恭喜你!获得专属大额券!

套餐D大额券

去使用