扫码下载APP
及时接收最新考试资讯及
备考信息


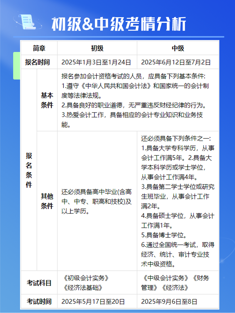
通过2025年报名简章我们可以得知:
①初级考试报名在2025年1月份进行,而中级考试报名则安排在2025年6月份进行;
②初级考试安排在5月份进行,中级考试则安排在9月份进行。
无论是报名,还是考试时间安排,都不会冲突,并且在备考上,也是给足了大家学习的时间,所以有此疑虑的小伙伴,可以放心同时报考!
在5月份初级会计考试前,以初级会计备考为主,中级会计备考为辅,两者考察内容相似度高,完全可以在学习初级会计的时候顺带了解一下中级会计的考点,等初级会计考试结束后就要全力以赴备战9月的中级会计考试了。
☛ 精力充沛,基础扎实的考生:可以一年内完成初级会计两科和中级会计的三科备考。
☛ 零基础或者基础稍弱的考生:可以报考初级会计两科搭配中级的《中级会计实务》或者《中级经济法》中的任意一科,这样可以在能力范围之内,把基础打好。
Copyright © 2000 - www.fawtography.com All Rights Reserved. 北京正保会计科技有限公司 版权所有
京B2-20200959 京ICP备20012371号-7 出版物经营许可证
京公网安备 11010802044457号
套餐D大额券
¥
去使用