25周年

财税实务 高薪就业 学历教育
APP下载
APP下载新用户扫码下载
立享专属优惠

安卓版本:8.8.80 苹果版本:8.8.80

开发者:北京正保会计科技有限公司

应用涉及权限:查看权限>

APP隐私政策:查看政策>

HD版本上线:点击下载>

2024年中级会计职称《财务管理》三色笔记第五章:筹资管理(下)

来源: 正保会计网校 编辑:小兔 2024/08/05 14:27:22  字体:

招生方案

书课题助力备考

选课中心

资料专区

硬核干货等你学

资料专区

财会题库

海量好题等你练

财会题库

会计人证件照

照片一键处理

会计人证件照

考试提醒

考试节点全知晓

考试提醒

2024年中级会计备考进入到冲刺备考的阶段,是不是正在为2024年中级会计考试备考发愁呢?知识点太多无从下手?不知道该从哪里开始复习?别担心,网校为大家整理了三色笔记,帮助你的中级会计备考之路事半功倍!

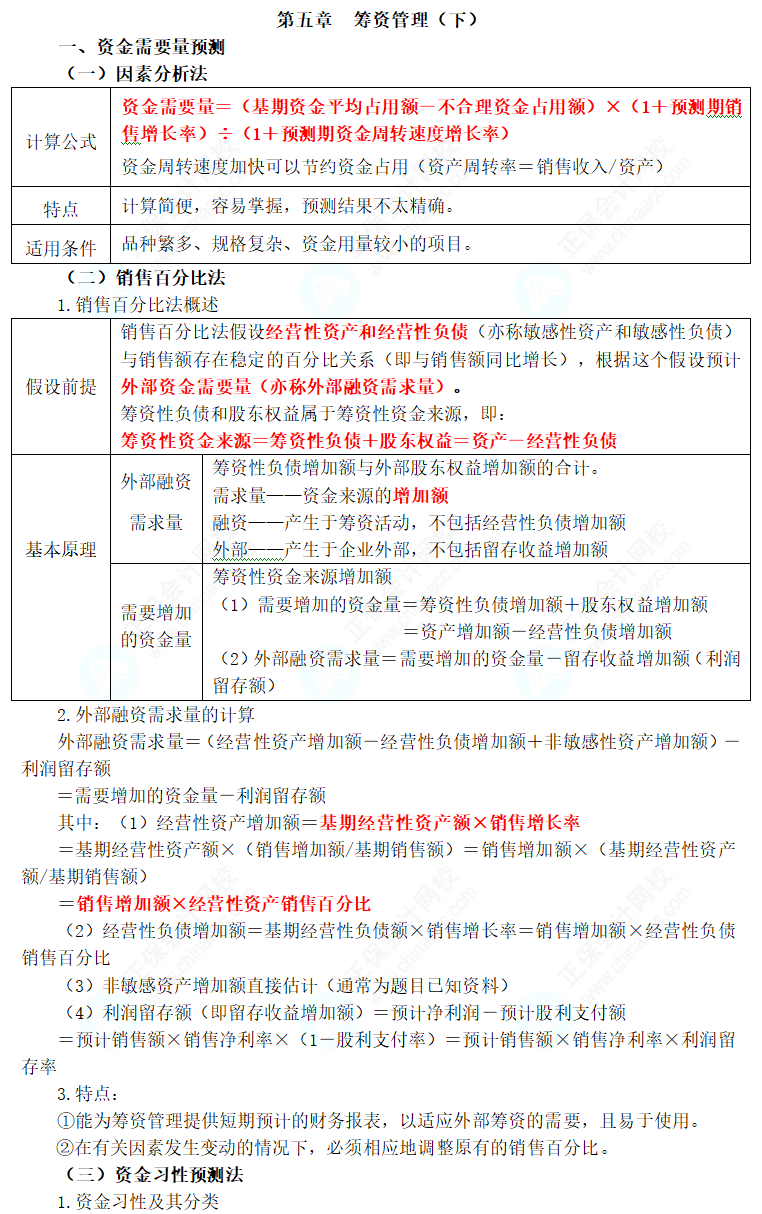
2024年中级会计职称《财务管理》三色笔记

该三色笔记是网校教务老师依据2024年中级会计职称考试大纲、教材,结合近三年考试,呕心整理而成!红色表示重点内容,快速记忆;蓝色表示较重要内容,理解基础;黑色表示一般知识点,理解框架。助你快速把握考试重难点!建议打印出来,直接背!

2024年中级会计职称《财务管理》三色笔记第五章:筹资管理(下)

点击图片查看下载本章节内容☝☝☝

相关推荐:

2024年中级会计职称《财务管理》三色笔记 助你快速把握重难点!

学员讨论(0
回到顶部
折叠
网站地图

Copyright © 2000 - www.fawtography.com All Rights Reserved. 北京正保会计科技有限公司 版权所有

京B2-20200959 京ICP备20012371号-7 出版物经营许可证 京公网安备 11010802044457号

恭喜你!获得专属大额券!

套餐D大额券

去使用