扫码下载APP
及时接收最新考试资讯及
备考信息
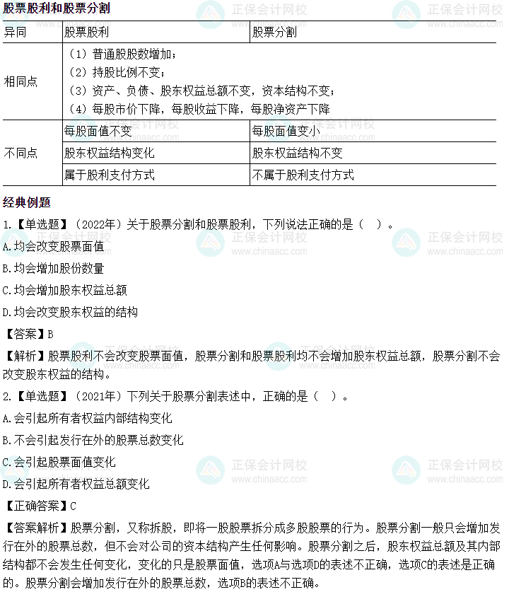
2024年中级会计《财务管理》科目的易错易混知识点和经典例题,知识点结合经典例题,对知识点更熟练,对题目理解更透彻!快来学习吧!

点击图片查看大图
上面的习题为经典例题,大家可以反复琢磨一下,把经典例题吃透,对我们的学习百利无一害哦!
【更多推荐】
Copyright © 2000 - www.fawtography.com All Rights Reserved. 北京正保会计科技有限公司 版权所有
京B2-20200959 京ICP备20012371号-7 出版物经营许可证
京公网安备 11010802044457号
套餐D大额券
¥
去使用