安卓版本:8.7.95 苹果版本:8.7.95
开发者:北京正保会计科技有限公司
应用涉及权限:查看权限>
APP隐私政策:查看政策>
HD版本上线:点击下载>
书课题助力备考
硬核干货等你学
海量好题免费做
照片一键处理
考试节点全知晓
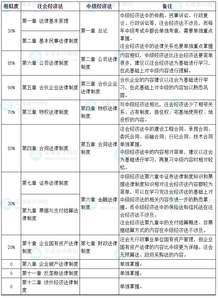
2024年中级会计备考火热进行中,注会考试和中级会计考试之间有着“千丝万缕”的联系,网校为大家整理了中级经济法VS注会经济法内容相似度,快来看看吧!
但考生需要明确的是:注会的考试难度、范围是在中级之上的,大家在备考上要有所侧重,建议大家以通过中级会计考生为目标,加以学习注册会计师的考试内容,以求在两年内拿到中级会计证书实现升职、加薪双丰收!
点击试试手气即可抽奖人已抽奖
人已抽奖
优惠券
不感兴趣?去选课中心>
0
上一篇:2024中级会计职称无纸化模拟系统开通 考场...
下一篇:【李忠魁】“股份支付”第五讲:突然的暴击
大纲已公布
6月12日-7月2日
8月12日前公布
9月6日至8日
10月31日
以各地公告为准
10W+题量持续更新中
及时接收最新考试资讯及备考信息
一起交流学习,备战考试,赢在起跑线
官方公众号微信扫一扫
官方视频号微信扫一扫
官方抖音号抖音扫一扫
初级会计职称 报名 考试 查分 备考 题库
中级会计职称 报名 考试 查分 备考 题库
高级会计师 报名 考试 查分 题库 评审
注册会计师 报名 考试 查分 备考 题库
税务师 报名 考试 查分 备考 题库
资产评估师 报名 考试 查分 备考 题库
ACCA 白金级 前景 免考 政策 资料
CMA 报名 考试 政策 准考证 查分
CFA 前景 报名 考试 资料 备考
FRM 官方 前景 报名 考试 备考
美国CPA 证书互认 报名 考试 资料
澳洲CPA 授权机构 免考 考试 资料
经济师 报名 考试 查分 备考 题库
就业晋升 招聘 简历 求职 故事
会计实务 各行业 问答 记账 报表 实操
银行从业 报名 准考证 考试 证书 查分
证券从业 报名 大纲 考试 查分 证书
精华问答 初级 中级 注会 税务师
Copyright © 2000 - www.fawtography.com All Rights Reserved. 北京正保会计科技有限公司 版权所有
京B2-20200959 京ICP备20012371号-7 出版物经营许可证 京公网安备 11010802044457号
套餐D大额券
¥