安卓版本:8.7.95 苹果版本:8.7.95
开发者:北京正保会计科技有限公司
应用涉及权限:查看权限>
APP隐私政策:查看政策>
HD版本上线:点击下载>
书课题助力备考
硬核干货等你学
海量好题免费做
照片一键处理
考试节点全知晓
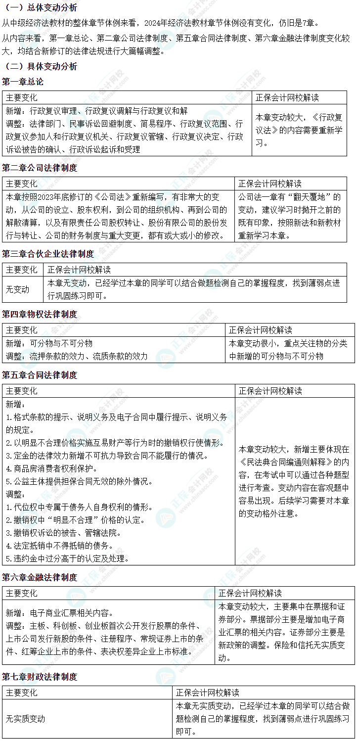
2024年中级会计职称考试教材终于和我们见面了,2024年中级经济法教材整体变动较大,主要变动体现为部分章节的重写编写。教材的下发意味着各位考生朋友的备考之路也要正式拉开帷幕了。
点击下载2024年中级《经济法》教材变动解读
点击图片查看大图
一、教材变动及解读
二、备考指导及2024年考试猜想
点击试试手气即可抽奖人已抽奖
人已抽奖
优惠券
不感兴趣?去选课中心>
0
上一篇:王丹老师2024年中级会计《经济法》基础精讲...
下一篇:重磅!2024中级会计《经济法》教材变化简析...
大纲已公布
6月12日-7月2日
8月12日前公布
9月6日至8日
10月31日
以各地公告为准
10W+题量持续更新中
及时接收最新考试资讯及备考信息
一起交流学习,备战考试,赢在起跑线
官方公众号微信扫一扫
官方视频号微信扫一扫
官方抖音号抖音扫一扫
初级会计职称 报名 考试 查分 备考 题库
中级会计职称 报名 考试 查分 备考 题库
高级会计师 报名 考试 查分 题库 评审
注册会计师 报名 考试 查分 备考 题库
税务师 报名 考试 查分 备考 题库
资产评估师 报名 考试 查分 备考 题库
ACCA 白金级 前景 免考 政策 资料
CMA 报名 考试 政策 准考证 查分
CFA 前景 报名 考试 资料 备考
FRM 官方 前景 报名 考试 备考
美国CPA 证书互认 报名 考试 资料
澳洲CPA 授权机构 免考 考试 资料
经济师 报名 考试 查分 备考 题库
就业晋升 招聘 简历 求职 故事
会计实务 各行业 问答 记账 报表 实操
银行从业 报名 准考证 考试 证书 查分
证券从业 报名 大纲 考试 查分 证书
精华问答 初级 中级 注会 税务师
Copyright © 2000 - www.fawtography.com All Rights Reserved. 北京正保会计科技有限公司 版权所有
京B2-20200959 京ICP备20012371号-7 出版物经营许可证 京公网安备 11010802044457号
套餐D大额券
¥