25周年

财税实务 高薪就业 学历教育
APP下载
APP下载新用户扫码下载
立享专属优惠

安卓版本:8.8.80 苹果版本:8.8.80

开发者:北京正保会计科技有限公司

应用涉及权限:查看权限>

APP隐私政策:查看政策>

HD版本上线:点击下载>

仅有8页纸!中级会计《经济法》100条必背法条!

来源: 正保会计网校 编辑:木木 2025/08/06 12:05:22  字体:

招生方案

书课题助力备考

选课中心

资料专区

硬核干货等你学

资料专区

财会题库

海量好题等你练

财会题库

会计人证件照

照片一键处理

会计人证件照

考试提醒

考试节点全知晓

考试提醒

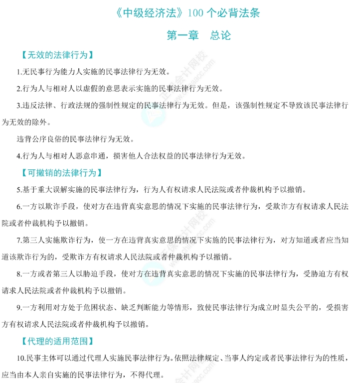
今天带来正保会计网校教研团队整理的新版中级会计《经济法》100条必背法条,只有8页,人手一份,火速下载!

浓缩的都是精华,仅仅8页,根据新教材整理,都是重点,方便记忆查看!火速下载、打印、狂学,考过的人都说有效!

⬇点击图片直接下载⬇

法条

下面是具体的法条,文末有下载方式,可下载完整版高清PDF~

经济法法条

本文仅展示部分内容,完整版100条法条请点击此处下载>>,中级临考冲刺必备~

更多推荐:

2025年中级《救命稻草》:考前冲刺的终极秘籍!

学员讨论(0
回到顶部
折叠
网站地图

Copyright © 2000 - www.fawtography.com All Rights Reserved. 北京正保会计科技有限公司 版权所有

京B2-20200959 京ICP备20012371号-7 出版物经营许可证 京公网安备 11010802044457号

恭喜你!获得专属大额券!

套餐D大额券

去使用