扫码下载APP
及时接收最新考试资讯及
备考信息
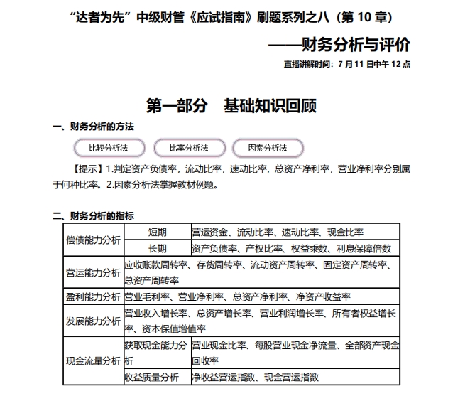
@所有中级会计考生!达江老师带着“达者为先”刷题系列直播来啦!帮你备考划重点!下面为大家带来达江老师2025年中级会计《财务管理》刷题讲义:第十章—财务分析与评价,赶快下载跟练起来吧!
本场直播时间2025年7月11日12点
点击链接下载PDF版讲义!

| 直播入口 | |||
| 抖音 | 小红书 | 视频号 | 微博 |
| @正保达江 | @正保达江 | @正保达江 | @正保达江 |

【师资介绍】
学优“财”瞻,“达”成所愿。注册会计师、注册税务师(现称税务师)、注册资产评估师(现称资产评估师)、一级建造师。拥有多年的高校从教经历,“梦想成真”辅导丛书中级会计职称《中级财务管理应试指南》《中级财务管理最后冲刺8套模拟试卷》《中级财务管理》(救命稻草)主编。被学员亲切地称之为:达帅。
【授课风格】
讲课重点、难点突出,让考生轻松把握考点,思路清晰,循序渐进,由易及难,复杂问题简单化,抽象复杂的公式生活化、案例化,让学员快速理解并掌握考试内容,达到了事半功倍的学习效果。
【老师寄语】
精彩来于努力,成功源自坚持。让我们一起努力创造属于您的辉煌!
更多推荐:
Copyright © 2000 - www.fawtography.com All Rights Reserved. 北京正保会计科技有限公司 版权所有
京B2-20200959 京ICP备20012371号-7 出版物经营许可证
京公网安备 11010802044457号
套餐D大额券
¥
去使用