25周年

财税实务 高薪就业 学历教育
APP下载
APP下载新用户扫码下载
立享专属优惠

安卓版本:8.8.70 苹果版本:8.8.70

开发者:北京正保会计科技有限公司

应用涉及权限:查看权限>

APP隐私政策:查看政策>

HD版本上线:点击下载>

重磅上线!2025年《中级会计实务》高频考点来了!

来源: 正保会计网校 编辑:木木 2025/06/25 17:03:35  字体:

招生方案

书课题助力备考

选课中心

资料专区

硬核干货等你学

资料专区

财会题库

海量好题等你练

财会题库

会计人证件照

照片一键处理

会计人证件照

考试提醒

考试节点全知晓

考试提醒
《中级会计实务》《经济法》《财务管理》

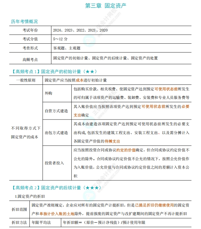
2025年中级会计备考已经进入强化学习阶段,今天新版《中级会计实务》高频考点重磅上线,该内容是正保会计网校教研团队依据2025年中级会计职称考试大纲、教材,呕心整理而成!

浓缩的都是精华!高频考点汇聚历年中级考试重要考点,不同考点的重要程度用⭐来标注,帮助考生快速掌握重难点。

《中级会计实务》高频考点总共包含25个章节仅需1元即可下载完整版学习,赶快行动~

⬇点击图片获取完整版高频考点

《中级会计实务》高频考点

下面仅展示第三章内容,供大家参考查看⬇

《中级会计实务》高频考点1

《中级会计实务》高频考点2

《中级会计实务》高频考点3

2025年中级考生必备,助力快速掌握重难点,高分过中级,用过的考生都说好,点击此处获取完整版高频考点>>

相关推荐:


新鲜出炉!2025年中级三科《默写本》重磅上线!边写边背更高效!

学员讨论(0
回到顶部
折叠
网站地图

Copyright © 2000 - www.fawtography.com All Rights Reserved. 北京正保会计科技有限公司 版权所有

京B2-20200959 京ICP备20012371号-7 出版物经营许可证 京公网安备 11010802044457号

恭喜你!获得专属大额券!

套餐D大额券

去使用