安卓版本:8.7.80 苹果版本:8.7.80
开发者:北京正保会计科技有限公司
应用涉及权限:查看权限>
APP隐私政策:查看政策>
HD版本上线:点击下载>
书课题助力备考
硬核干货等你学
海量好题免费做
照片一键处理
考试节点全知晓
2024年中级会计职称考试时间为9月7日-9日,距离考试越来越近,大家对考试有信心吗?临近考前,备考时间有限,学习哪些内容对考试有帮助呢?
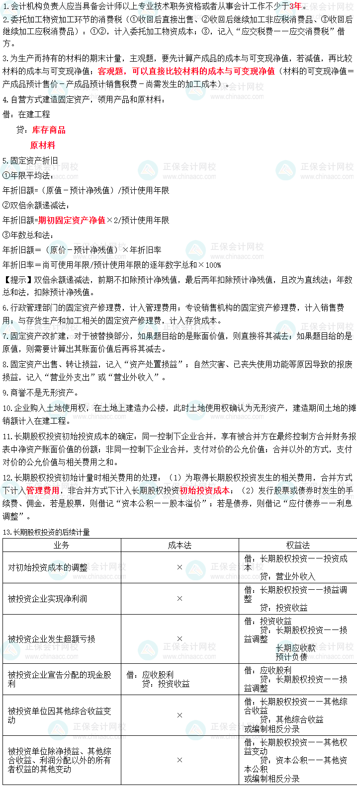
网校老师精心为大家整理了2024中级会计《中级会计实务》考前10页纸,这50个考点必须掌握!
点击按钮下载pdf版↓↓
为了助力大家冲刺备考,网校还为中级会计考生准备了万人模考!模拟真实考试环境、评分规则,提前感受考试环境,提前练习,让你考试不慌。点击免费参赛>>
点击试试手气即可抽奖人已抽奖
人已抽奖
优惠券
不感兴趣?去选课中心>
0
上一篇:考前速记!10页纸盘点中级会计《经济法》13...
下一篇:备考2025年中级会计职称考试 有什么学习建...
大纲已公布
6月12日-7月2日
8月12日前公布
9月6日至8日
10月31日
以各地公告为准
10W+题量持续更新中
及时接收最新考试资讯及备考信息
一起交流学习,备战考试,赢在起跑线
官方公众号微信扫一扫
官方视频号微信扫一扫
官方抖音号抖音扫一扫
初级会计职称 报名 考试 查分 备考 题库
中级会计职称 报名 考试 查分 备考 题库
高级会计师 报名 考试 查分 题库 评审
注册会计师 报名 考试 查分 备考 题库
税务师 报名 考试 查分 备考 题库
资产评估师 报名 考试 查分 备考 题库
ACCA 白金级 前景 免考 政策 资料
CMA 报名 考试 政策 准考证 查分
CFA 前景 报名 考试 资料 备考
FRM 官方 前景 报名 考试 备考
美国CPA 证书互认 报名 考试 资料
澳洲CPA 授权机构 免考 考试 资料
经济师 报名 考试 查分 备考 题库
就业晋升 招聘 简历 求职 故事
会计实务 各行业 问答 记账 报表 实操
银行从业 报名 准考证 考试 证书 查分
证券从业 报名 大纲 考试 查分 证书
基金从业 报名 大纲 考试 准考证 查分
Copyright © 2000 - www.fawtography.com All Rights Reserved. 北京正保会计科技有限公司 版权所有
京B2-20200959 京ICP备20012371号-7 出版物经营许可证 京公网安备 11010802044457号
套餐D大额券
¥