25周年

财税实务 高薪就业 学历教育
APP下载
APP下载新用户扫码下载
立享专属优惠

安卓版本:8.8.70 苹果版本:8.8.70

开发者:北京正保会计科技有限公司

应用涉及权限:查看权限>

APP隐私政策:查看政策>

HD版本上线:点击下载>

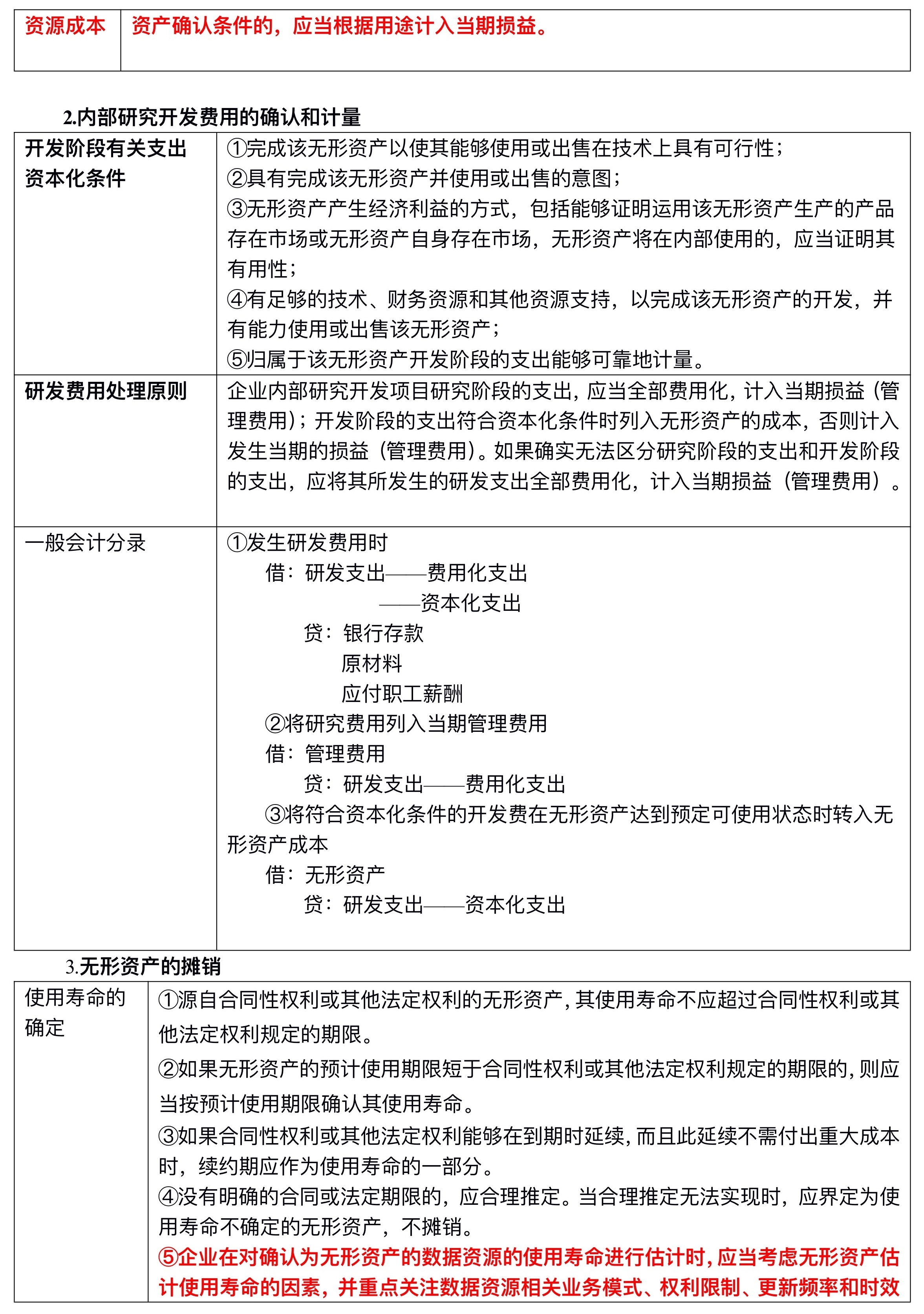
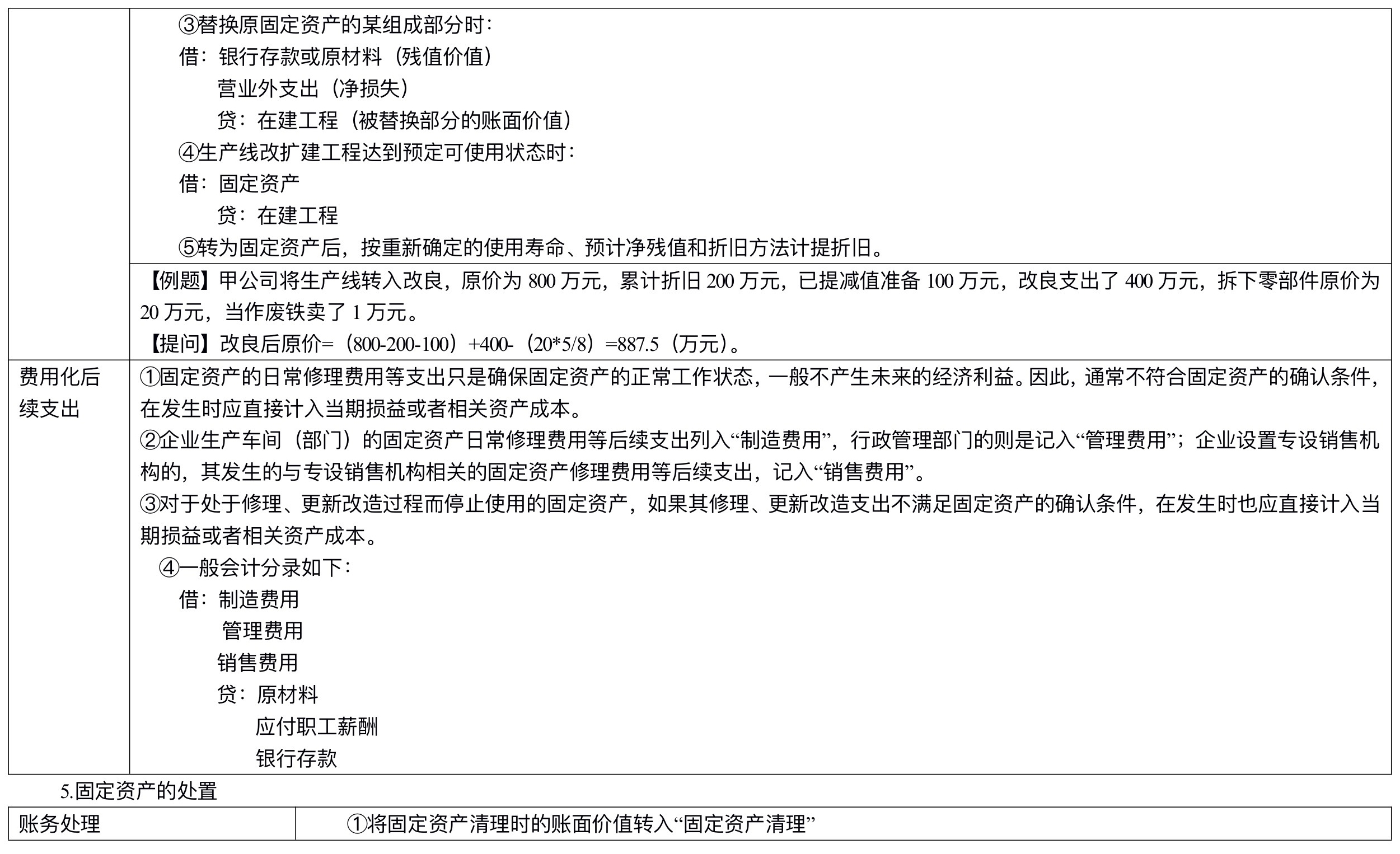
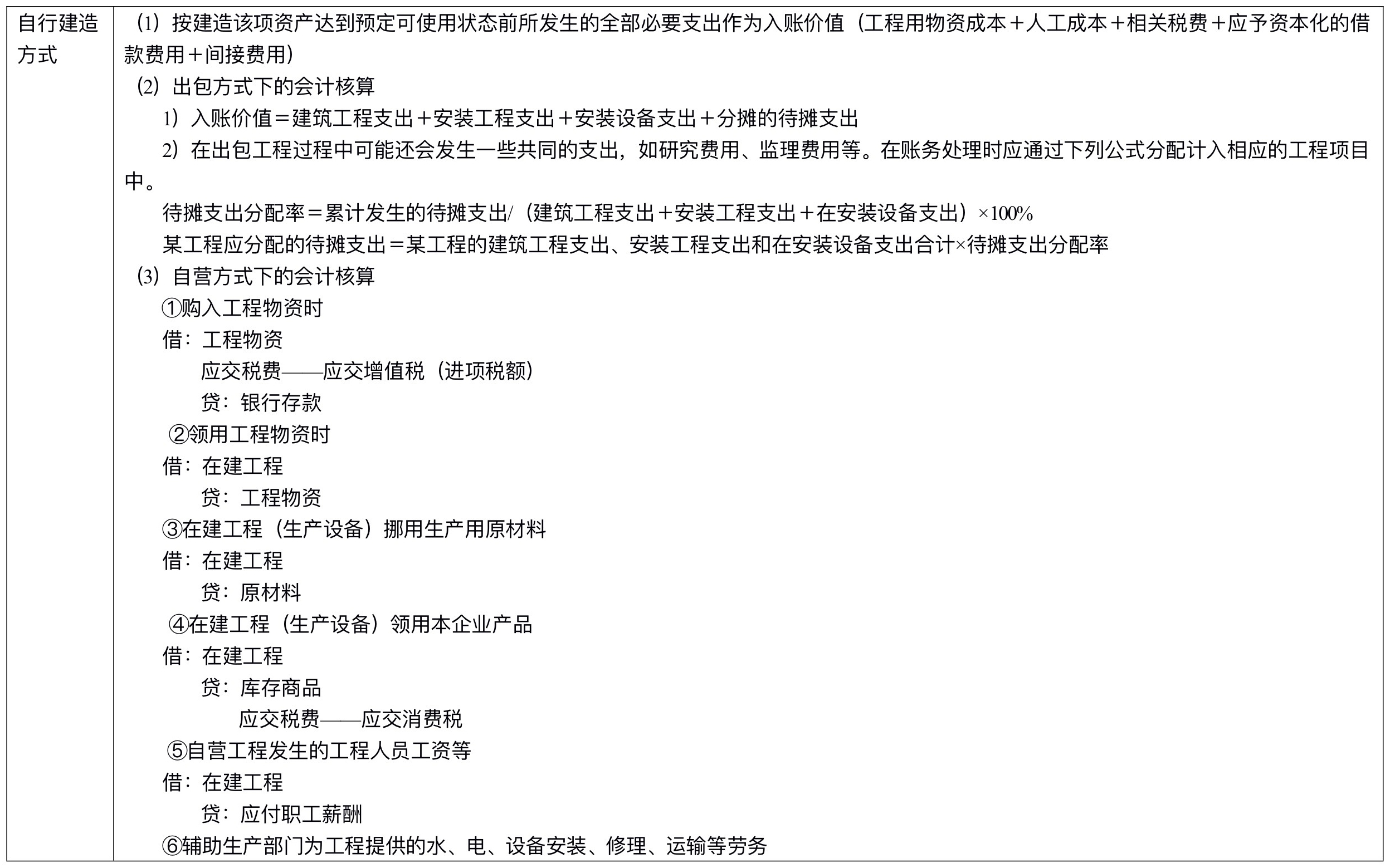
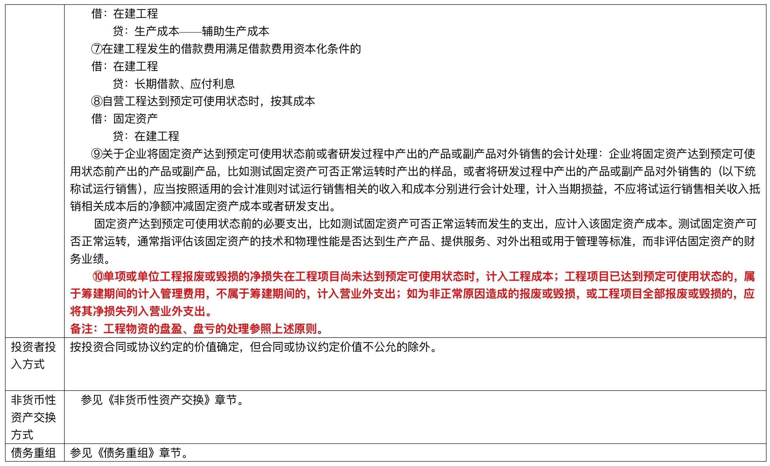
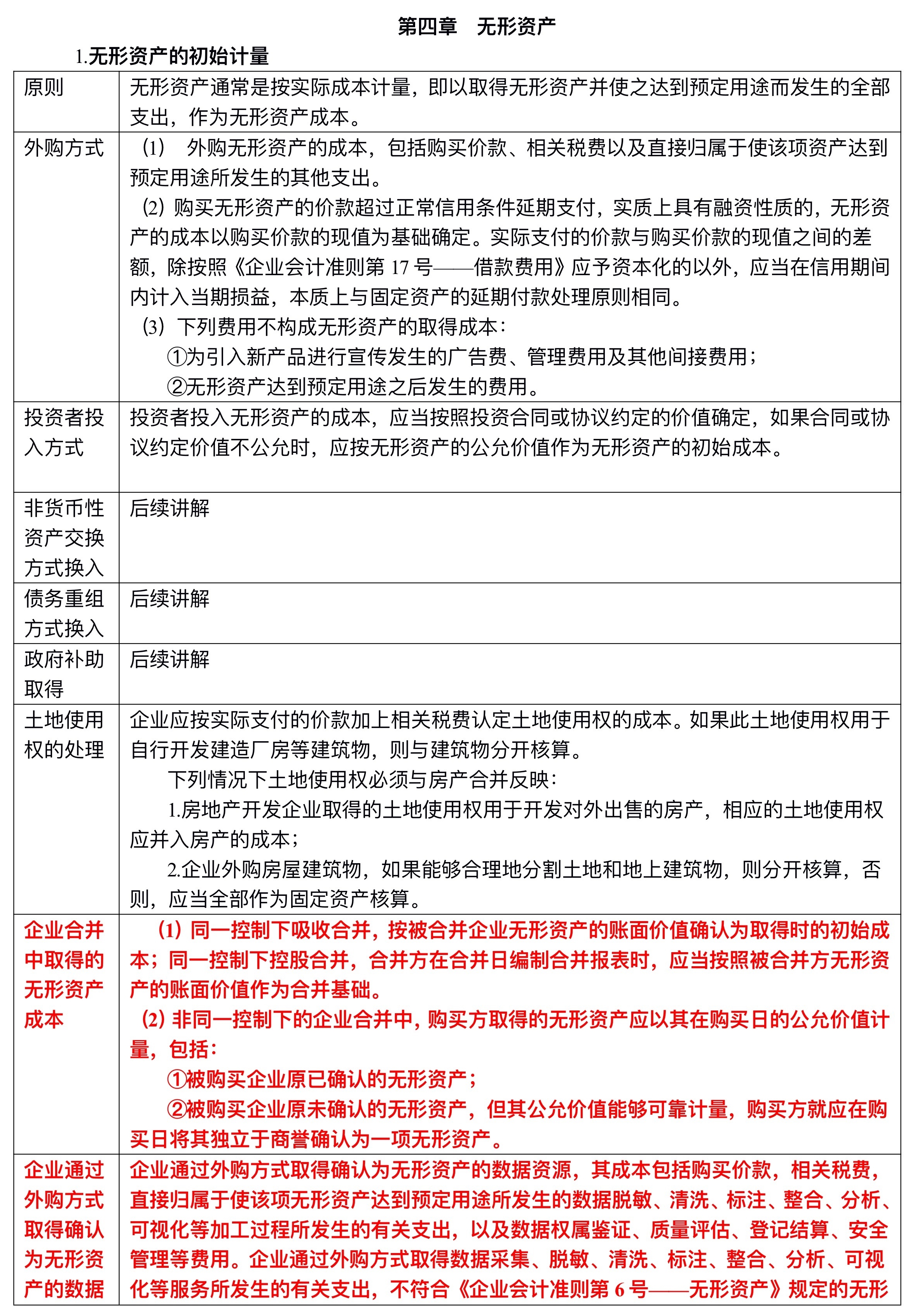
【刷题讲义】高志谦中级会计实务逐章刷题讲义-第二刷(固定、无形资产 ​​​)

来源: 正保会计网校 编辑:上好佳 2024/05/04 12:00:21  字体:

招生方案

书课题助力备考

选课中心

资料专区

硬核干货等你学

资料专区

财会题库

海量好题等你练

财会题库

会计人证件照

照片一键处理

会计人证件照

考试提醒

考试节点全知晓

考试提醒
逐章刷题系列直播
预告/回放直播讲义

高志谦老师助学宠粉时刻到,高老师带你学!中级会计实务逐章刷题,千万别错过!  

第二刷固定、无形资产逐章刷题讲义来啦!

【刷题讲义】高志谦中级会计实务逐章刷题讲义-第二刷(固定、无形资产 )

【刷题讲义】高志谦中级会计实务逐章刷题讲义-第二刷(固定、无形资产 )

【刷题讲义】高志谦中级会计实务逐章刷题讲义-第二刷(固定、无形资产 )

【刷题讲义】高志谦中级会计实务逐章刷题讲义-第二刷(固定、无形资产 )

【刷题讲义】高志谦中级会计实务逐章刷题讲义-第二刷(固定、无形资产 )

【刷题讲义】高志谦中级会计实务逐章刷题讲义-第二刷(固定、无形资产 )

【刷题讲义】高志谦中级会计实务逐章刷题讲义-第二刷(固定、无形资产 )

【刷题讲义】高志谦中级会计实务逐章刷题讲义-第二刷(固定、无形资产 )

【刷题讲义】高志谦中级会计实务逐章刷题讲义-第二刷(固定、无形资产 )

【刷题讲义】高志谦中级会计实务逐章刷题讲义-第二刷(固定、无形资产 )

【刷题讲义】高志谦中级会计实务逐章刷题讲义-第二刷(固定、无形资产 )

【刷题讲义】高志谦中级会计实务逐章刷题讲义-第二刷(固定、无形资产 )

【刷题讲义】高志谦中级会计实务逐章刷题讲义-第二刷(固定、无形资产 )

【刷题讲义】高志谦中级会计实务逐章刷题讲义-第二刷(固定、无形资产 )

更多推荐:

【备考必看】2024中级会计职称教材变动及解读大汇总!

【下载版】达江老师根据2024新教材中级财务管理公式!

学员讨论(0
回到顶部
折叠
网站地图

Copyright © 2000 - www.fawtography.com All Rights Reserved. 北京正保会计科技有限公司 版权所有

京B2-20200959 京ICP备20012371号-7 出版物经营许可证 京公网安备 11010802044457号

恭喜你!获得专属大额券!

套餐D大额券

去使用