扫码下载APP
及时接收最新考试资讯及
备考信息
| 中级会计实务 | 经济法 | 财务管理 |
财务管理内容比较抽象、公式多并且不容易理解、计算量大,要求考生具有两个能力,一是理解能力、二是计算能力。但是如果你能够了解各知识点以什么形式在考试中考察,那备考就更有针对性!
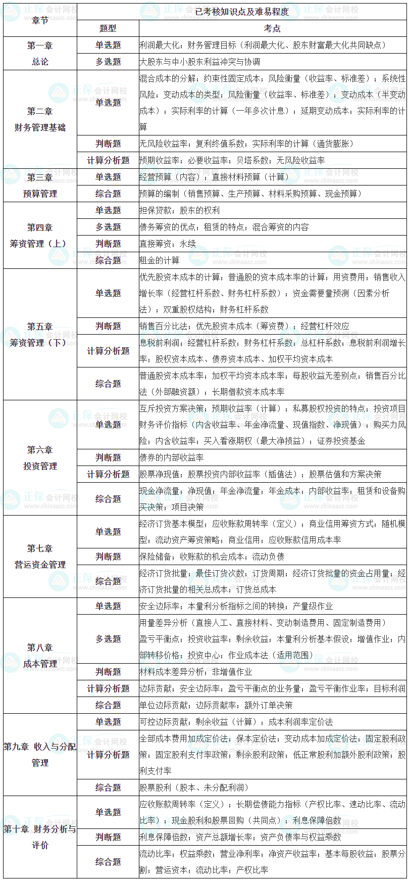
网校教研团队整理了2023年财务管理考试考点总结,赶快收藏!

1、考试可以借鉴
中级会计职称《财务管理》分为三批考试,每场考试的考点之间存在重复考查知识点的情况,同时上场考试没有考查到的重要知识点,极有可能在下场考试考查道。所以,上批次考试具有借鉴意义。
2、能动手就别动嘴
财务管理考试以理解、分析、计算为主,因此,平时学习要加强准确分析题干的能力,首先把题目思路捋清楚,能够准确对应适用的公式,“能动手就别动嘴,能动嘴就别动眼”,临阵磨枪,不快也光,公式要做到烂熟于心。
3、全面撒网,重点培养
财务管理考试要以教材为准,在备考学习时,应充分利用存货管理的“ABC”方法,“A”类知识点要重点学习,花足够的精力去“真正拥有”,必须无条件掌握;“B”类知识点要做到“你认识我,我也认识你”,应尽量掌握;“C”类知识点要做到“赠人教材,手留余香”,作为一般性掌握。
更多推荐:
Copyright © 2000 - www.fawtography.com All Rights Reserved. 北京正保会计科技有限公司 版权所有
京B2-20200959 京ICP备20012371号-7 出版物经营许可证
京公网安备 11010802044457号
套餐D大额券
¥
去使用