扫码下载APP
及时接收最新考试资讯及
备考信息
| 中级会计实务 | 经济法 | 财务管理 |
大家在2024年中级会计职称考试预习阶段学得怎么样了?建议大家在此阶段,一定要把“基础+重要”的知识点拿下!网校老师整理了中级会计实务备考10页必会考点,赶快来学!
【立即下载】
中级会计实务10页纸
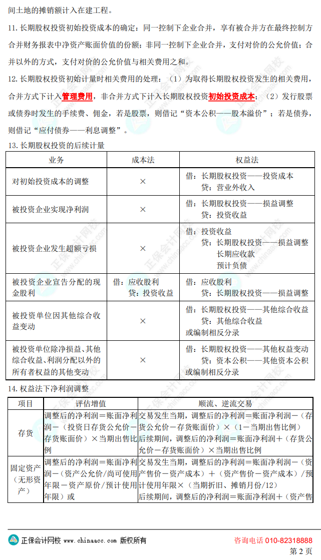
注:以下内容根据2023年教材整理,2024年教材发布后以新教材为基础备考哦!


▶ 学习方法
1、基础学习阶段要弄懂教材中的基本概念和原理,打牢基础知识;关键知识点在理解的基础上进行记忆,注意系统整理,形成知识网络。
2、习题强化阶段要多进行刷题练习,以题带考点进行巩固复习;此阶段要强化关键题型的训练意识,关键题型要做到举一反三。
▶ 考前模拟训练
1、翻看以前做错的题目,查漏补缺。
2、考前将近几年的试题过一遍,加强综合性题目的练习。在规定时间,按照规定的要求,按照规定标准答题,训练答题感觉,保持题感。
更多推荐:
Copyright © 2000 - www.fawtography.com All Rights Reserved. 北京正保会计科技有限公司 版权所有
京B2-20200959 京ICP备20012371号-7 出版物经营许可证
京公网安备 11010802044457号
套餐D大额券
¥
去使用