扫码下载APP
及时接收最新考试资讯及
备考信息
在中级会计财务管理考试中,有部分考点成为了试卷中的“常客”,这也就是我们所说的“重者恒重”,在2024年中级会计职称教材发布前,大家可以先学一遍这些恒重考点!网校教研团队都整理好了,赶快来学!

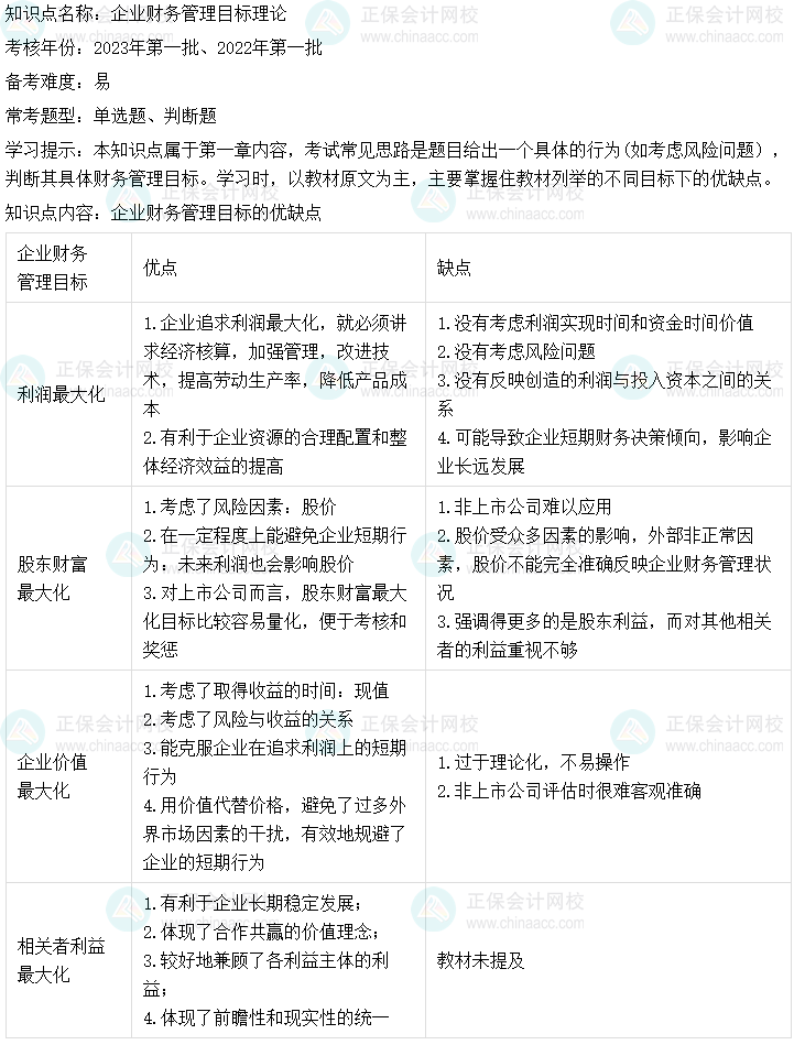
中级会计财务管理二十大恒重考点——企业财务管理目标理论

更多推荐:
Copyright © 2000 - www.fawtography.com All Rights Reserved. 北京正保会计科技有限公司 版权所有
京B2-20200959 京ICP备20012371号-7 出版物经营许可证
京公网安备 11010802044457号
套餐D大额券
¥
去使用