扫码下载APP
及时接收最新考试资讯及
备考信息
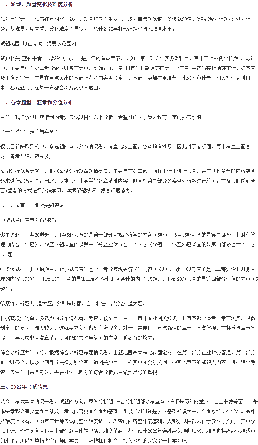
2021年审计师考试已经于10月10日结束啦,为了让广大学员朋友能够对考试情况有一个大概的了解,网校撰写了2021年审计师考后点评,对考情进行了细致分析。
点击图片可查看高清大图
扫码进群领取试题

推荐阅读:
2022年审计师新课上线,正保会计网校好课助力,老师帮大家划重点、攻克难点!想要参加2022年审计师考试的同学们快来了解下吧!2022年审计师新课详情>
Copyright © 2000 - www.fawtography.com All Rights Reserved. 北京正保会计科技有限公司 版权所有
京B2-20200959 京ICP备20012371号-7 出版物经营许可证
京公网安备 11010802044457号
套餐D大额券
¥
去使用