扫码下载APP
及时接收最新考试资讯及
备考信息
| 初级变动分析 | 中级变动分析 |
| 初级变化解读 | 中级变化解读 |
2026年初级审计师考试大纲已经公布,有哪些变化呢?变化大不大?接下来要怎么学?不少学员都有疑问,接下来让我们一起看看吧!
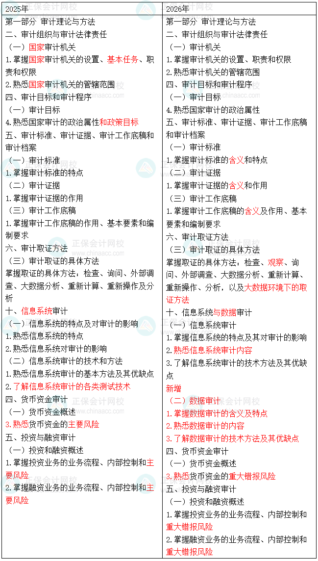
《审计理论与实务》大纲变动
《审计理论与实务》科目2026年的大纲分为两个部分,分别为审计理论与方法、企业财务审计。2026年大纲的主要变动为:第六章 审计取证方法中新增“大数据环境下的取证方法”;第十章信息系统与数据审计变动最大,新增“数据审计”;其他变动主要为对知识要求掌握等级的变动以及细节性的调整。
大纲具体内容如下:

《审计相关基础知识》大纲变动
《审计相关基础知识》科目2026年的大纲分为四个部分,分别为宏观经济学、企业财务管理、企业财务会计、法律。2026年大纲的主要变动体现在第一部分第一章 概论中,新增熟悉“总需求和总供给模型”内容,其他变动均为对知识要求掌握等级的变动以及细节性的调整。
大纲具体内容如下:

更多阅读:
Copyright © 2000 - www.fawtography.com All Rights Reserved. 北京正保会计科技有限公司 版权所有
京B2-20200959 京ICP备20012371号-7 出版物经营许可证
京公网安备 11010802044457号
套餐D大额券
¥
去使用