25周年

财税实务 高薪就业 学历教育
APP下载
APP下载新用户扫码下载
立享专属优惠

安卓版本:8.8.70 苹果版本:8.8.70

开发者:北京正保会计科技有限公司

应用涉及权限:查看权限>

APP隐私政策:查看政策>

HD版本上线:点击下载>

2026初/中级审计师《审计相关基础知识》教材变动预测及预习指导

来源: 正保会计网校 编辑:上好佳 2025/10/14 09:51:36  字体:

选课中心

助力备考更快更稳

选课中心

资料专区

需要的都在这里

资料专区

免费题库

带你花式刷题

免费题库

财会书店

好课配好书

财会书店

高级审计师

评审时间/论文要求

高审评审
审计理论与实务 审计相关基础知识

由于2026年的教材和考试大纲尚未公布,网校整理了《审计相关基础知识》教材变动预测,希望对考生备考有所帮助。

一、教材变化预测

(因初级和中级共用一本书,因此本部分初级和中级共用)

预计2026年审计相关基础知识的教材在章节和内容上不会有大的变动,但是根据以往的经验来看,不排除会有语言表述上的微调,但是这些调整通常对考试的影响不大,所以在预习阶段考生可以先参考2025年的课程内容进行学习。

二、如何结合旧教材学习、重点预习章节

(因初级相比中级有部分知识不需要掌握,因此本部分分为初级和中级两个部分分别进行说明)

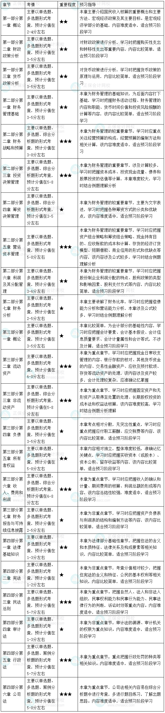
1.初级《审计相关基础知识》的章节重要性及预习指导

2026初/中级审计师《审计相关基础知识》教材变动预测及预习指导

2.中级《审计相关基础知识》的章节重要性及预习指导

2026初/中级审计师《审计相关基础知识》教材变动预测及预习指导

更多推荐:

0元领!2026审计师高效实验班全套正价课 免费试学7天~

学员讨论(0
回到顶部
折叠
网站地图

Copyright © 2000 - www.fawtography.com All Rights Reserved. 北京正保会计科技有限公司 版权所有

京B2-20200959 京ICP备20012371号-7 出版物经营许可证 京公网安备 11010802044457号

恭喜你!获得专属大额券!

套餐D大额券

去使用