扫码下载APP
及时接收最新考试资讯及
备考信息
2023年税务师考试成绩已经公布,考过了税务师,还可以考什么呢?建议报考中级经济师财政税收专业,相似度极高,备考更轻松!

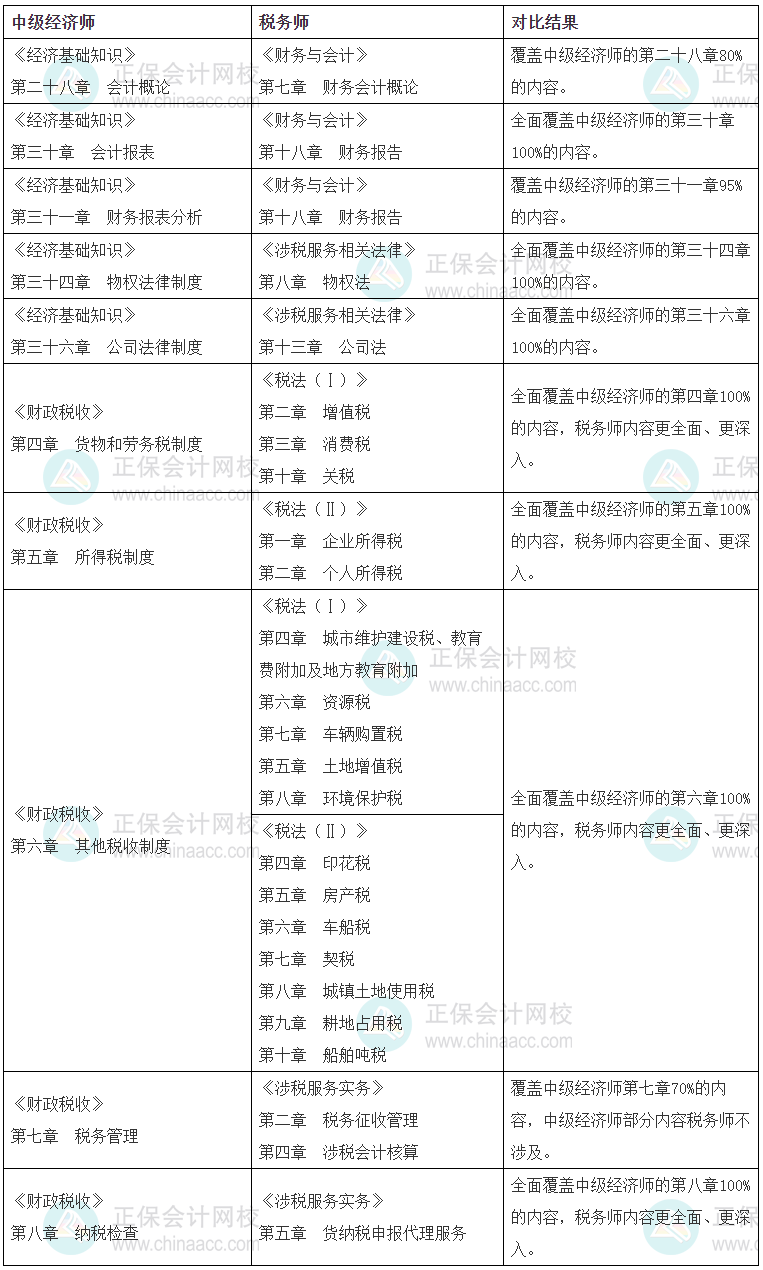
☛中级经济师财政税收专业与税务师相似度对比
因此,考过税务师的小伙伴可以直接转战中级经济师财政税收专业,有税务师基础,备考中级经济师财税专业更加轻松哦~
☛那么,转战中级经济师要怎么学习呢?
中级经济师考试题型均为客观题,包含单选题、多选题、案例分析题(以选择形式出题)。考试内容要比税务师浅很多,但中级经济师考试方式为机考且分批次,所以考试覆盖范围较广!
就中级经济师的考试难度来看,如果有时间、精力且学习自律性较强,可以自己结合教材进行学习;如果学习时间有限,学习自律性较差,建议报班学习!2024高效班7天免费畅学 快来体验>

更多推荐:
Copyright © 2000 - www.fawtography.com All Rights Reserved. 北京正保会计科技有限公司 版权所有
京B2-20200959 京ICP备20012371号-7 出版物经营许可证
京公网安备 11010802044457号
套餐D大额券
¥
去使用