扫码下载APP
及时接收最新考试资讯及
备考信息
税务师二次延考结束,强烈建议考生不要浪费在税务师备考中的知识储备,转战中级经济师,尤其是中级经济师的财政税收专业,备考内容相似度超一半!

中级经济师财政税收专业和税务师考试内容是有密切关联的,中级经济师财政税收专业与税务师各科相比,《中级基础知识》与税务师各科的仅有少数几章的内容有重叠;《中级财政税收》与税务师各科相似度较多,多为重点章节,其余章节为理论知识,少有计算。
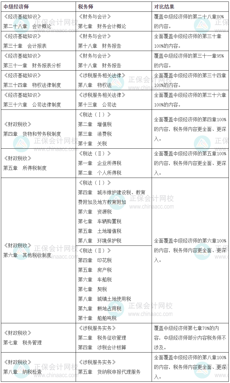
以下是中级经济师财政税收专业与税务师考试科目重合内容的比对:

此外,中级经济师比税务师简单很多。税务师考五个科目,考试题型有单选、多选、计算题、综合分析题、简答题,考试难度较大,查看考生反馈>>
中级经济师只考两个科目,考试题型均为客观题,分单选、多选,案例分析题(以不定项选择形式考核)。考试难度较税务师简单很多。
因此,考完税务师二次延考的小伙伴可以直接转战中级经济师财政税收专业,有税务师基础,备考中级经济师财政税收更加轻松哦~
Copyright © 2000 - www.fawtography.com All Rights Reserved. 北京正保会计科技有限公司 版权所有
京B2-20200959 京ICP备20012371号-7 出版物经营许可证
京公网安备 11010802044457号
套餐D大额券
¥
去使用