扫码下载APP
及时接收最新考试资讯及
备考信息
驾驭命运之舵的是奋斗,不放弃任何机会,不停止一日努力,既然报名了中级经济师,那就努力学习吧!正保会计网校为您提供每日一练免费练习,希望对您备考中级经济师有帮助!以下是中级经济师《建筑与房地产》每日一练,快来练习吧~
单选题
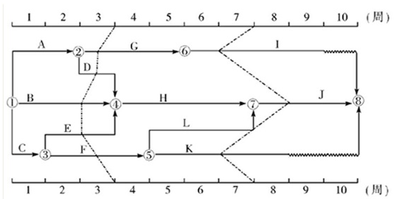
某工程双代号时标网络计划执行到第3周末和第7周末时,检查其实际进度如下图前锋线所示,检查结果表明( )。

A、第3周末检查时工作B拖后1周,使总工期延长1周
B、第3周末检查时工作F拖后0.5周,但不影响总工期
C、第7周末检查时工作J拖后1周,使总工期延长1周
D、第7周末检查时工作K提前1周,总工期预计提前3周

中级经济师每日一练题目都是网校老师精心整理的,每一道题都会有相应知识点的考查,并提供答案解析,建议您做完题之后再去查看答案。每日一练还提供专家点评,每周根据大家的测试结果,对于正确率较低的题目进行一下点评,以帮助大家理解。祝大家考试顺利!
Copyright © 2000 - www.fawtography.com All Rights Reserved. 北京正保会计科技有限公司 版权所有
京B2-20200959 京ICP备20012371号-7 出版物经营许可证
京公网安备 11010802044457号
套餐D大额券
¥
去使用