扫码下载APP
及时接收最新考试资讯及
备考信息
工欲善其事,必先利其器。 意思就是工匠要想做好他的工作,一定要先准备好他的工具。这是一种比喻,即如想做好一件事,必须先具备做这件事的先决条件才能事半功倍。以下是本周中级经济师建筑与房地产练习题精选,供考生们学习掌握。练习题精选每周一更新哦~

1、单选题
在工程项目常用的进度比较方法中,适用于工作实际进度与计划进度之间的局部比较,又可用来分析和预测工程项目整体进度状况的是( )。
A、前锋线比较法
B、列表比较法
C、横道图比较法
D、S形曲线比较法
2、单选题
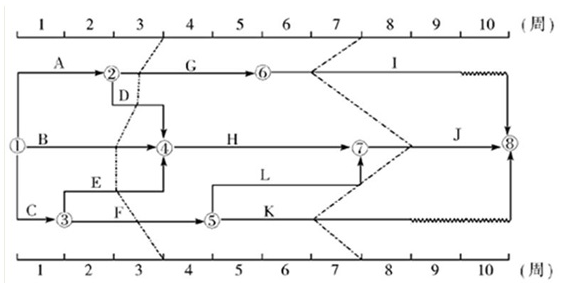
某工程双代号时标网络计划执行到第3周末和第7周末时,检查其实际进度如下图前锋线所示,检查结果表明( )。

A、第3周末检查时工作B拖后1周,使总工期延长1周
B、第3周末检查时工作F拖后0.5周,但不影响总工期
C、第7周末检查时工作J拖后1周,使总工期延长1周
D、第7周末检查时工作K提前1周,总工期预计提前3周
3、单选题
在工程项目常用的进度比较方法中,主要适用于时标网络计划的是( )。
A、前锋线比较法
B、列表比较法
C、进度曲线法
D、里程碑法
4、单选题
某工程双代号时标网络计划如下图所示,根据第6周末实际进度检查结果绘制的前锋线如点划线所示。通过比较可以看出( )。

A、C工作实际进度拖后2周,影响工期2周
B、D工作实际进度超前2周,不影响工期
C、D工作实际进度拖后3周,影响工期2周
D、E工作实际进度拖后1周,不影响工期
5、多选题
在工程网络计划执行过程中,当收集到的实际进展数据需要与计划进度数据进行比较分析时,常用的比较方法有( )。
A、列表比较法
B、时标网络图
C、里程碑法
D、进度曲线法
E、前锋线比较法
6、多选题
某工程时标网络图如下图所示。计划执行到第5周末检查实际进度。发现D工作尚需3周完成,E工作尚需1周完成,F工作刚刚开始。由此可以判断出( )。

A、A、B、C工作均已完成
B、D工程按计划进行
C、E工作提前1周
D、F工作进度不影响总工期
E、总工期将延长1周
7、单选题
在工程网络计划中,工作M有三项紧前工作,其最早开始时间分别是第16、20和22周,三项工作的持续时间分别是8、9和5周,则工作M的最早开始时间是第( )周。
A、22
B、24
C、27
D、29
正保会计网校中级经济师辅导课程火爆热招,优秀师资云集,专业不限次答疑,重点、难点、考点一网打尽,报考的小伙伴快去正保会计网校报名学习吧。
更多推荐:
Copyright © 2000 - www.fawtography.com All Rights Reserved. 北京正保会计科技有限公司 版权所有
京B2-20200959 京ICP备20012371号-7 出版物经营许可证
京公网安备 11010802044457号
套餐D大额券
¥
去使用