扫码下载APP
及时接收最新考试资讯及
备考信息
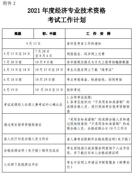
2021年浙江中级经济师报名时间为7月28日至8月6日,网络报名、同步网上交费,所以杭州市、宁波市、温州市、嘉兴市、湖州市、绍兴市、金华市、衢州市、舟山市、台州市、丽水市的经济师考生一定要抓紧报名缴费!点击此处马上进入报名入口>>

2021年浙江中级经济师网上报考流程
系统显示“采用告知承诺制方式”和“不采用告知承诺方式”选项供报考人员选择(对于“不适用告知承诺制”的报考人员,系统不提供选择)
1.选择“采用告知承诺制方式”的报考流程
(1)根据系统提示,若需上传相关证明材料的,按要求上传(若无上传提示的,此步骤忽略)。
(2)点击“报考信息确认”。
(3)阅读系统上的《承诺制告知书》,签署《专业技术人员资格考试报名证明事项告知承诺制告知承诺书》电子文本(不允许代为承诺)。“承诺书”电子文本可下载保存。
(4)进行网上交费(如需撤回承诺,须在未交费且报名截止前撤回,否则不能撤回)。
2.选择“不采用告知承诺方式”的报考流程
(1)根据系统提示,必须上传相关证明材料。
(2)点击“报考信息确认”。
(3)必须下载打印“报名表”。
(4)进行网上交费。
(5)必须再另行在浙江人事考试网上打印“专业工作年限证明”。
3.“撤回承诺”和“不适用告知承诺制”的报考流程
(1)根据系统提示,必须上传相关证明材料。
(2)点击“报考信息确认”。
(3)必须下载打印“报名表”(注:需经报名系统管理人员查看上传资料并作出相应设置后方可下载打印)。
(4)进行网上交费。
(5)必须再另行在浙江人事考试网上打印“专业工作年限证明”。
报考技术咨询电话: 0571-88396764、88396765、传真0571-88395085。
说明:因考试政策、内容不断变化与调整,正保会计网校提供的以上信息仅供参考,如有异议请考生以官方公布的内容为准!
正保会计网校经济师辅导班新课已开通,由实力派经济师辅导老师张宁、郭晓彤等联袂主讲,随报随学,不限时间和地点。课程逐章精讲,配套讲义和习题资料,助力广大学员高效备考。
Copyright © 2000 - www.fawtography.com All Rights Reserved. 北京正保会计科技有限公司 版权所有
京B2-20200959 京ICP备20012371号-7 出版物经营许可证
京公网安备 11010802044457号
套餐D大额券
¥
去使用