25周年

财税实务 高薪就业 学历教育
APP下载
APP下载新用户扫码下载
立享专属优惠

安卓版本:8.8.70 苹果版本:8.8.70

开发者:北京正保会计科技有限公司

应用涉及权限:查看权限>

APP隐私政策:查看政策>

HD版本上线:点击下载>

2021年浙江中级经济师缴费8月6日截止,考试费每人每科65元

来源: 正保会计网校 编辑:vage 2021/08/04 10:13:59  字体:

选课中心

书课题助力备考

选课中心

备考交流群

速来寻找学习搭子

备考交流群

资料专区

硬核干货等你来

资料专区

免费题库

海量好题免费做

免费题库

根据“浙江2021年中级经济师报名通知”可知,2021年浙江中级经济师缴费8月6日截止,考试费每人每科65元。

浙江2021年中级经济师收费标准和票据获取:

按照人社厅函〔2015〕278 号、人考中心函〔2020〕36 号和浙价费〔2016〕71 号文件规定,收费标准为每人每科目 65 元。考生所需交费票据为电子票据,在考试结束后以短信方式发送到报名时填写的手机,如未收到短信,也可登录“浙里办”APP,在“我的票据”里查看和下载打印。

浙江2021年中级经济师缴费时间

浙江2021年中级经济师缴费时间为7月28日至8月6日,截图如下:

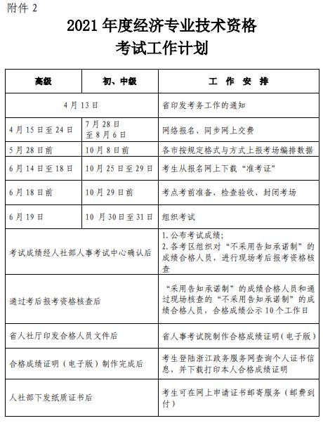
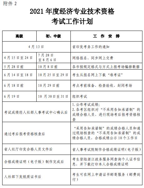
浙江2021年度经济师考试工作计划

说明:因考试政策、内容不断变化与调整,正保会计网校提供的以上信息仅供参考,如有异议,请考生以官方公布内容为准!

正值2021年中级经济师报名季,网校高效辅导课程两科联报8.5折、单科9折,新人还可以领50元优惠券哦!马上领券购课>>

初中级经济师报名活动

更多推荐:

超全!2021年初中级经济师考试常见问题一览表

2021年中级经济师考前三个月如何备考?

中级经济师考试题型题量、评分标准及答题技巧

学员讨论(0
回到顶部
折叠
网站地图

Copyright © 2000 - www.fawtography.com All Rights Reserved. 北京正保会计科技有限公司 版权所有

京B2-20200959 京ICP备20012371号-7 出版物经营许可证 京公网安备 11010802044457号

恭喜你!获得专属大额券!

套餐D大额券

去使用