扫码下载APP
及时接收最新考试资讯及
备考信息
根据“浙江2020年初中级经济师考试报名通知”可知,浙江2020年初中级经济师考试网上缴费时间:8月5日至14日,收费标准:每人每科目65元。
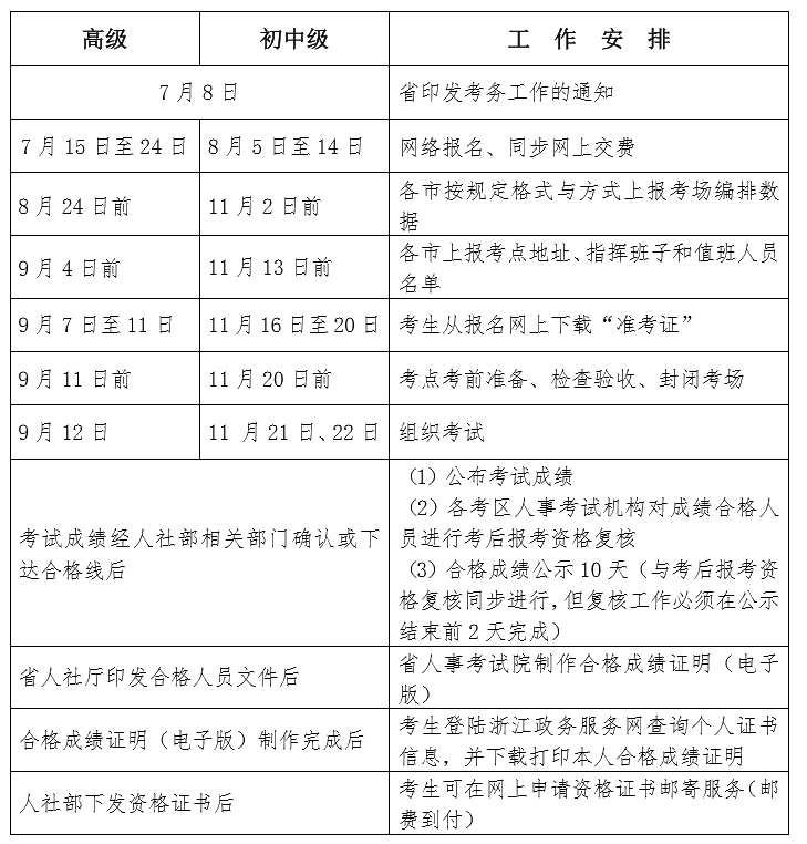
2020 年度经济专业技术资格考试工作计划

收费标准
按照人社厅函〔2015〕278 号和浙价费〔2016〕71 号文件规定,收费标准为初中级考试每人每科目 65 元,高级考试每人每科目 70 元。考生的交费票据,在考试当日到考点指定教室领取或由监考人员发给。
正保会计网校已为您准备好了2020年初中级经济师高效辅导课程,助您高效备考!其中,高效实验班两科联报送价值360元机考模拟系统,很划算!点击了解初级经济师课程>> 点击了解中级经济师课程>>
编辑推荐:
2020年各地初中级经济师报名时间 | 报名条件 | 报名入口 | 报名缴费 | 资格审核
Copyright © 2000 - www.fawtography.com All Rights Reserved. 北京正保会计科技有限公司 版权所有
京B2-20200959 京ICP备20012371号-7 出版物经营许可证
京公网安备 11010802044457号
套餐D大额券
¥
去使用