扫码下载APP
及时接收最新考试资讯及
备考信息
| 中级经济师春节学习计划 | |||||
| 基础 | 工商 | 人力 | 金融 | 财税 | 建筑 |
| 初级经济师春节学习计划 | |||||
| 基础 | 工商 | 人力 | 金融 | 财税 | —— |
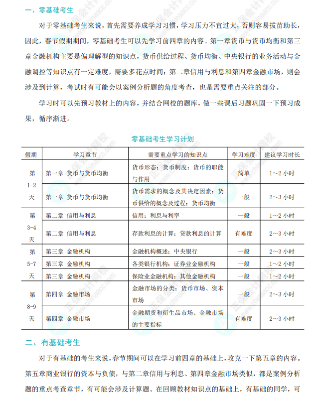
备考初级经济师的同学们集合啦!春节期间,你是不是也有“想学习却不知从何着手”的困扰?
别担心,我们为你精心准备了一份轻松高效的专属学习计划。每天抽出一点点时间,就能巩固重点、保持备考状态,让你欢度佳节的同时,学习进度也能稳步向前!

2026初级经济师《金融》春节期间学习计划

因为篇幅有限,以上初级经济师春节期间学习计划仅展示了部分内容,可联系老师领取完整版学习计划及更多备考资料哦!
↓微信扫码领资料↓

☛最后,我们也特别为初级经济师学员准备了超值全程班免费体验课~全套正价课,免费试学7天 ,春节期间可免费领取,助你在零压力试学中,找到真正适合自己的学习节奏!↘戳我免费领取体验课>>
Copyright © 2000 - www.fawtography.com All Rights Reserved. 北京正保会计科技有限公司 版权所有
京B2-20200959 京ICP备20012371号-7 出版物经营许可证
京公网安备 11010802044457号
套餐D大额券
¥
去使用