扫码下载APP
及时接收最新考试资讯及
备考信息
2025年中级经济师《金融》教材现货啦!建议各位考生根据新教材抓紧时间备考!网校老师为大家整理了中级经济师《金融》教材变动,具体如下:
视频解读:冯冬梅老师解读《金融》教材变化>>
☛整体变化

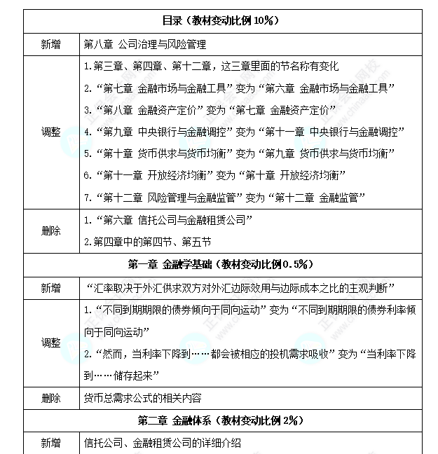
☛具体章节变化


随着2025年中级经济师考试日渐临近,高效备考显得尤为重要,网校2025年中级经济师辅导课程正在火速更新中,为您高效冲刺保驾护航!立即试听>>
Copyright © 2000 - www.fawtography.com All Rights Reserved. 北京正保会计科技有限公司 版权所有
京B2-20200959 京ICP备20012371号-7 出版物经营许可证
京公网安备 11010802044457号
套餐D大额券
¥
去使用