安卓版本:8.8.0 苹果版本:8.8.0
开发者:北京正保会计科技有限公司
应用涉及权限:查看权限>
APP隐私政策:查看政策>
HD版本上线:点击下载>
书课题助力备考
速来寻找学习搭子
硬核干货等你来
海量好题免费做
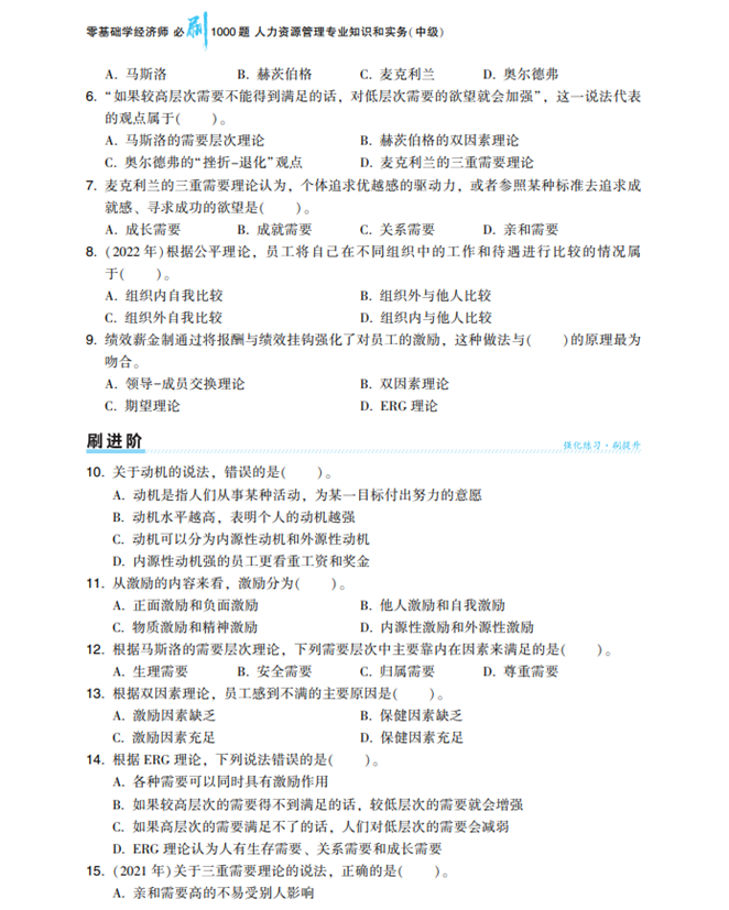
正保会计网校2024年中级经济师人力资源《必刷1000题》辅导书已现货发售,这本书帮考生轻松解决刷题疑难。
为使考生更好地了解《必刷1000题》的书籍内容,网校特别筹备了《必刷1000题》电子版的免费试读。
(点击图片查看原图)
↓点击下载2024中级经济师人力资源《必刷1000题》免费试读PDF↓
【试读-题本】2024-中级人力-必刷1000题
【试读-答案】2024-中级人力-必刷1000题
(点击图片即可购买)
点击试试手气即可抽奖人已抽奖
人已抽奖
优惠券
不感兴趣?去选课中心>
0
上一篇:2024中级经济师人力资源《最后冲刺8套卷》...
下一篇:2024中级经济师《人力资源管理》各章重要性...
已公布
7-8月
考前一周
11月1日、2日
预计12月上旬
以各地公告为准
带你花式刷题
及时接收最新考试资讯及备考信息
与更多考生一起交流学习,备战考试,赢在起跑线
官方公众号微信扫一扫
官方视频号微信扫一扫
官方抖音号抖音扫一扫
初级会计职称 报名 考试 查分 备考 题库
中级会计职称 报名 考试 查分 备考 题库
高级会计师 报名 考试 查分 题库 评审
注册会计师 报名 考试 查分 备考 题库
税务师 报名 考试 查分 备考 题库
资产评估师 报名 考试 查分 备考 题库
ACCA 白金级 前景 免考 政策 资料
CMA 报名 考试 政策 准考证 查分
CFA 前景 报名 考试 资料 备考
FRM 官方 前景 报名 考试 备考
美国CPA 证书互认 报名 考试 资料
澳洲CPA 授权机构 免考 考试 资料
经济师 报名 考试 查分 备考 题库
就业晋升 招聘 简历 求职 故事
会计实务 各行业 问答 记账 报表 实操
银行从业 报名 准考证 考试 证书 查分
证券从业 报名 大纲 考试 查分 证书
精华问答 初级 中级 注会 税务师
Copyright © 2000 - www.fawtography.com All Rights Reserved. 北京正保会计科技有限公司 版权所有
京B2-20200959 京ICP备20012371号-7 出版物经营许可证 京公网安备 11010802044457号
套餐D大额券
¥