扫码下载APP
及时接收最新考试资讯及
备考信息
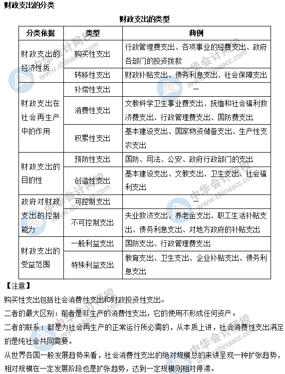
在中级经济师财政税收备考中,有一个易考的考点,那就是财政支出的类型。各位考生在备考中,一定要注意。正保会计网校小编特整理如下,还未学习的考生快来学习吧~

网校2020年中级经济师高效实验班正在火爆热招中,该班次涵盖入学测试/点评、阶段测试/点评、高频考点、薄弱知识点、学习计划、个性化学习报告、学习建议、学习效果对比、班级管理、记忆曲线测试等多项服务,报两科联报还会赠送机考模拟系统。点击了解中级经济师课程>>
热点推荐:
Copyright © 2000 - www.fawtography.com All Rights Reserved. 北京正保会计科技有限公司 版权所有
京B2-20200959 京ICP备20012371号-7 出版物经营许可证
京公网安备 11010802044457号
套餐D大额券
¥
去使用