25周年

财税实务 高薪就业 学历教育
APP下载
APP下载新用户扫码下载
立享专属优惠

安卓版本:8.8.90 苹果版本:8.8.90

开发者:北京正保会计科技有限公司

应用涉及权限:查看权限>

APP隐私政策:查看政策>

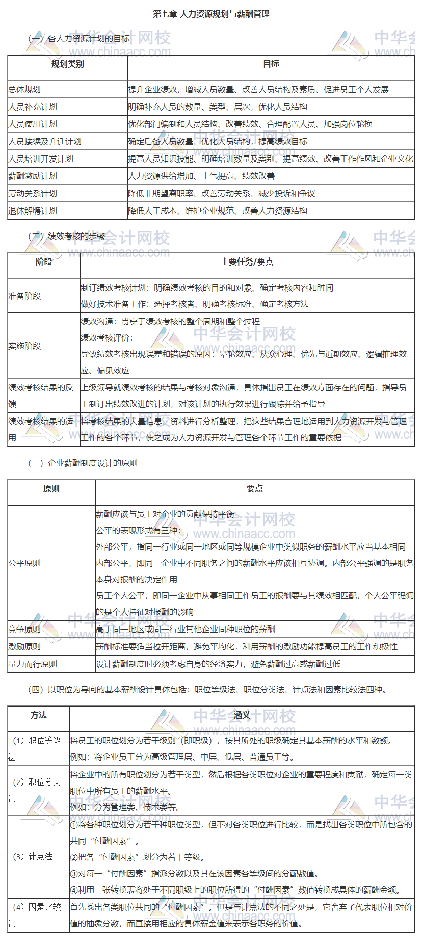
考前1周冲刺:中级经济师《工商管理》第七章精选

来源: 正保会计网校 编辑:wangweina 2019/10/21 11:13:20  字体:

选课中心

书课题助力备考

选课中心

备考交流群

速来寻找学习搭子

备考交流群

资料专区

硬核干货等你来

资料专区

免费题库

海量好题免费做

免费题库

在中级经济师考前冲刺的黄金阶段,网校为广大考生提供中级经济师《工商管理专业》考前1周冲刺“救命”讲义,为您冲刺助力!以下是第七章 人力资源规划与薪酬管理精选冲刺讲义,快来学习吧!

点击下载完整版: 《中级工商》考前1周冲刺“救命”讲义!!!

点击查看:经济师各科目考前1周“救命”讲义来了!(可下载)

点击购买:2019经济师考前刷题机考模拟系统

中级工商7

正保会计网校初中级经济师“考前大模考”就是专门检测大家目前的水平而出现的。经济师考前摸底共准备了2场考试,第一场是集体模考,第二场是自有模考,所以,通过测试大家也能够对自己目前的水平心里有个数。去参与模考>>

360-216

想要遇到志同道合的经济师考友?想要及时了解经济师报考资讯?想要获得免费备考资料?可关注网校经济师微信公众号。

经济师微信公众号:jingjishichinaacc

jingjishichinaacc113-113_副本

学员讨论(0

查看被折叠的评论

被折叠评论包含相似、疑似不友好或无意义内容
回到顶部
折叠
网站地图

Copyright © 2000 - www.fawtography.com All Rights Reserved. 北京正保会计科技有限公司 版权所有

京B2-20200959 京ICP备20012371号-7 出版物经营许可证 京公网安备 11010802044457号

恭喜你!获得专属大额券!

套餐D大额券

去使用