扫码下载APP
及时接收最新考试资讯及
备考信息
本文为2014年中级经济师考试运输公路专业的备考必看知识点,希望本文能够帮助您更好的全面备考2014年经济师考试,祝您学习愉快!
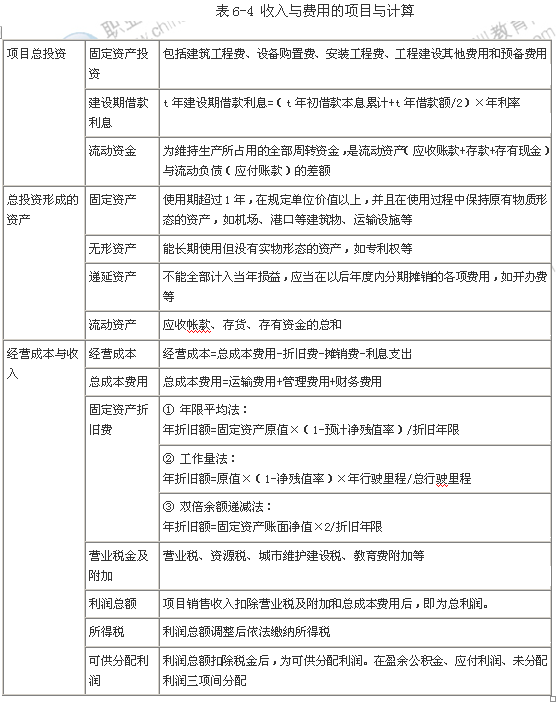
财务评价中收入与费用的项目与计算
效益主要表现为:运输经营收入或道路过路费收入。
支出主要表现为:运输项目总投资、经营成本和税金等。

Copyright © 2000 - www.fawtography.com All Rights Reserved. 北京正保会计科技有限公司 版权所有
京B2-20200959 京ICP备20012371号-7 出版物经营许可证
京公网安备 11010802044457号
套餐D大额券
¥
去使用