24周年

财税实务 高薪就业 学历教育
APP下载
APP下载新用户扫码下载
立享专属优惠

安卓版本:8.7.30 苹果版本:8.7.30

开发者:北京正保会计科技有限公司

应用涉及权限:查看权限>

APP隐私政策:查看政策>

HD版本上线:点击下载>

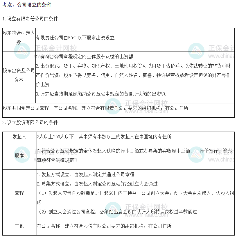
2023中级经济师《经济基础知识》高频考点:公司设立的条件

来源: 正保会计网校 编辑:LJ 2023/11/06 11:24:23 字体:

本周六就要迎来2023中级经济师的考试了,备考时间短暂,大家也要利用好考前的这几天,重要的知识点要掌握牢固,网校也为广大考生整理了2023中级经济师《经济基础知识》高频考点,帮助大家快速抓住考试重点,考前加强记忆哦!

第六部分 法律

中级经济师《经济基础知识》高频考点

(点击图片 查看大图)

免费下载完整版高频考点

声明:本文是正保会计网校教研团队整理,转载请注明来源。

回到顶部
折叠
网站地图

Copyright © 2000 - www.fawtography.com All Rights Reserved. 北京正保会计科技有限公司 版权所有

京B2-20200959 京ICP备20012371号-7 出版物经营许可证 京公网安备 11010802044457号