扫码下载APP
及时接收最新考试资讯及
备考信息
距离2023年中级经济师考试越来越近,备考冲刺期,肯定少不了知识点的背诵,网校也为广大考生整理了2023中级经济师《财政税收》高频考点,帮助大家快速抓住考试重点!
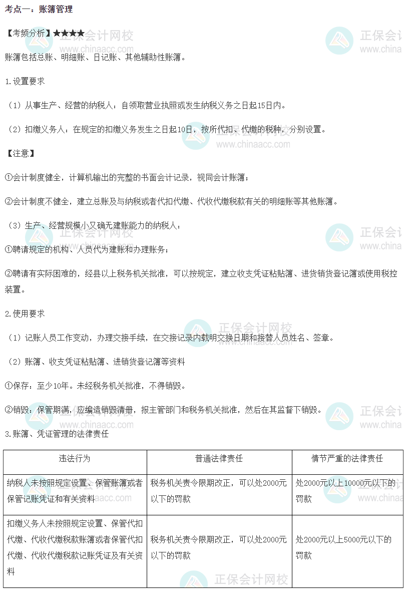
第七章 税务管理
(点击图片 查看大图)

声明:本文是正保会计网校教研团队整理,转载请注明来源。
Copyright © 2000 - www.fawtography.com All Rights Reserved. 北京正保会计科技有限公司 版权所有
京B2-20200959 京ICP备20012371号-7 出版物经营许可证
京公网安备 11010802044457号
套餐D大额券
¥
去使用