扫码下载APP
及时接收最新考试资讯及
备考信息
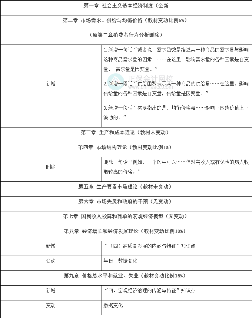
针对大家关注的2022年中级经济师考试教材变化,正保会计网校教研团队整理了2022年中级经济师考试《经济基础知识》教材变化对比与深度解读,具体内容如下,快看看。
《经济基础知识》教材变化对比

《经济基础知识》教材变化深度解读

《经济基础知识》教材变化视频解读
正保会计网校的张宁老师为大家带来2022年中级经济师《经济基础知识》专业教材变动解读的免费视频哦!
点击下图就可以直达教室啦!快去查看吧>>
声明:本文是正保会计网校原创文章,转载请注明来自正保会计网校。
备考中级经济师的路程很长,正保会计网校会陪着各位同学一起努力学习,每天进步!正保会计网校中级经济师基础精讲新课已开通,报课即学!~~马上报名2022中级经济师课程>>
Copyright © 2000 - www.fawtography.com All Rights Reserved. 北京正保会计科技有限公司 版权所有
京B2-20200959 京ICP备20012371号-7 出版物经营许可证
京公网安备 11010802044457号
套餐D大额券
¥
去使用