扫码下载APP
及时接收最新考试资讯及
备考信息
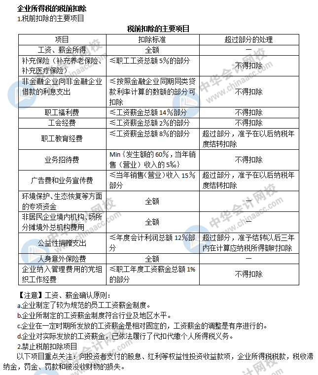
距离中级经济师考试越来越近了,备考的考生请抓紧时间备考,不要放松。正保会计网校小编特为广大中级经济师财政税收专业考生准备了中级经济师财政税收易考点:企业所得税的税前扣除,快来学习吧~

网校2020年中级经济师高效实验班正在火爆热招中,该班次涵盖入学测试/点评、阶段测试/点评、高频考点、薄弱知识点、学习计划、个性化学习报告、学习建议、学习效果对比、班级管理、记忆曲线测试等多项服务,报两科联报还会赠送机考模拟系统。点击了解中级经济师课程>>
热点推荐:
Copyright © 2000 - www.fawtography.com All Rights Reserved. 北京正保会计科技有限公司 版权所有
京B2-20200959 京ICP备20012371号-7 出版物经营许可证
京公网安备 11010802044457号
套餐D大额券
¥
去使用