25周年

财税实务 高薪就业 学历教育
APP下载
APP下载新用户扫码下载
立享专属优惠

安卓版本:8.8.70 苹果版本:8.8.70

开发者:北京正保会计科技有限公司

应用涉及权限:查看权限>

APP隐私政策:查看政策>

HD版本上线:点击下载>

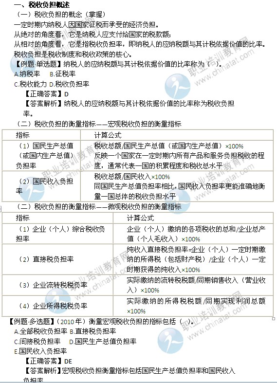
2014年中级经济师考试财政税收精讲:税收负担概述

来源: 正保会计网校 编辑: 2013/12/09 11:45:40  字体:

选课中心

书课题助力备考

选课中心

备考交流群

速来寻找学习搭子

备考交流群

资料专区

硬核干货等你来

资料专区

免费题库

海量好题免费做

免费题库

2014年中级经济师考试备考开始啦,网校经济师频道特别整理了中级经济师考试财政税收专业教材的重点考点,希望提前掌握,以备迎接2014年中级经济师考试!

2014年中级经济师考试财政税收精讲:税收负担概述

相关阅读:

2014中级经济师考试财政税收精讲:税收理论

学员讨论(0
回到顶部
折叠
网站地图

Copyright © 2000 - www.fawtography.com All Rights Reserved. 北京正保会计科技有限公司 版权所有

京B2-20200959 京ICP备20012371号-7 出版物经营许可证 京公网安备 11010802044457号

恭喜你!获得专属大额券!

套餐D大额券

去使用