扫码下载APP
及时接收最新考试资讯及
备考信息
4月证券从业资格考试报名入口已开通!赶紧报名>>

根据《证券法》,2020年3月起证券业从业人员管理实施事后登记管理。证券业从业人员资格考试(以下简称“考试”)为水平评价类考试。
4月证券从业资格考试报名入口于2021年3月23日15时至4月2日15时开通。报名网站为中国证券业协会,证券业从业人员资格考试采取网上报名方式,通过中国证券业协会“从业人员管理”栏目提供的考试报名链接进行报名,也可直接登录报名网站报名。
如果你是首次报考证券业从业人员资格考试,那么需要先注册才能进行报名。如何注册?赶紧来看看吧!
2021年证券从业人员考试报名入口
中国证券业协会官网:
证券从业人员考试报名条件
(一)一般从业资格考试
1、报名截止日年满18周岁;
2、具有高中或国家承认相当于高中以上文化程度;
3、具有完全民事行为能力。
(二)专项业务类资格考试
一般从业资格考试合格的人员,均可参加专项业务类资格考试。
2021年证券从业人员考试报名费用:
考试费为61元/科,缴费方式分为网上缴费与现场缴费,考生可根据需要自行选择缴费方式。
新考生先进行注册,老考生可直接登录进行信息维护。

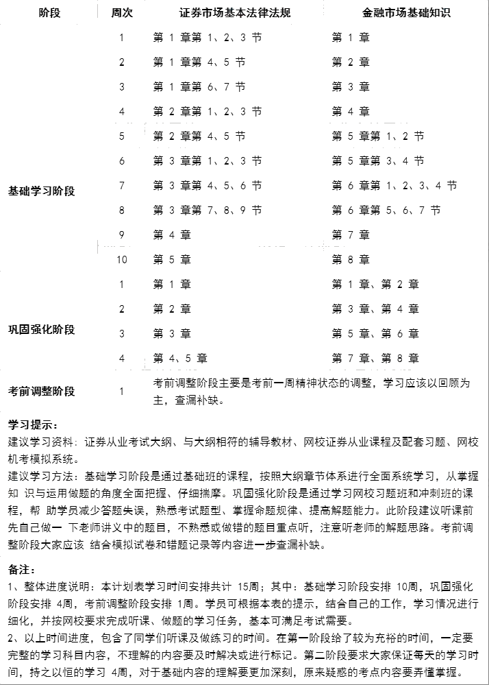
你必须非常努力,才能看起来毫不费力。让正保会计网校陪伴你,高效备考,坚持学习。网校为各位考生们准备了证券从业班次的学习,包括高效实验班、超值精品班帮助考生提高考试通过率,快来跟随正保会计网校老师一起学习吧,找准方向后尽管去努力!课程详情>>直接购买>>
相关阅读:
Copyright © 2000 - www.fawtography.com All Rights Reserved. 北京正保会计科技有限公司 版权所有
京B2-20200959 京ICP备20012371号-7 出版物经营许可证
京公网安备 11010802044457号
套餐D大额券
¥
去使用