扫码下载APP
及时接收最新考试资讯及
备考信息
2021年证券从业考试会突然报名吗?你准备好了吗?

这几天中国证券业协会的电话肯定被打爆了,我也是一天一个电话,问报名什么时候开始,每天也守着官网,时时刻刻刷新网页。如果协会突然发布公告,肯定许多人的生活节奏和学习节奏要被打乱。建议大家就按照4月10日考试节奏走。具体怎么做呢?
一、提前注册,快人一步
4月证券从业考试报名虽没有开始,但是可以提前注册。已有账号的前提下不需要再次注册。证券业从业人员资格考试报名官网是中国证券业协会,官网地址:,证券业从业人员资格考试采取网上报名方式,通过中国证券业协会“从业人员管理”栏目提供的考试报名链接进行报名,也可直接登录报名网站报名。
二、买好课,不打无准备的仗
正保会计网校-证券从业辅导,全新师资、全新体验、全新超低价。超值精品班+高效实验班,总有一个戳中你的心!弱者坐待良机,强者创造时机!想要报考证券从业资格考试的朋友们,优质好课不容错过!说不定就这么在人群中多看老师一眼,就可以轻松备考证券考试了呢!点击了解课程详情>>
三、制定备考计划,调整心态
等待考试是一件劳神费心的事情,大部分同学肯定早早的规划好自己要做的事情,如果突然发布公告有同学会因此乱了节奏,甚至放弃参加考试。此时此刻,提前调整好心态,按照4月10日考试时间指制定好备考计划,坚持下去就是最好的办法。
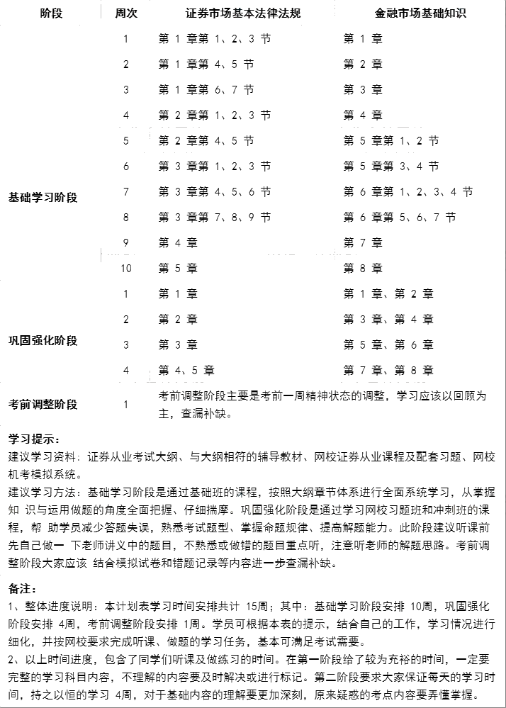
了解了自己目前所处的水平,就要制定具体的学习规划了。下面是正保会计网校制定的2021年证券从业资格考试学习计划表↓↓

正保会计网校为各位考生们准备了证券从业班次的学习,包括高效实验班、超值精品班帮助考生提高考试通过率,快来跟随正保会计网校老师一起学习吧,找准方向后尽管去努力!课程详情>> 直接购买>>
相关阅读
Copyright © 2000 - www.fawtography.com All Rights Reserved. 北京正保会计科技有限公司 版权所有
京B2-20200959 京ICP备20012371号-7 出版物经营许可证
京公网安备 11010802044457号
套餐D大额券
¥
去使用