扫码下载APP
及时接收最新考试资讯及
备考信息
| 金融市场基础 | 证券市场法律法规 |
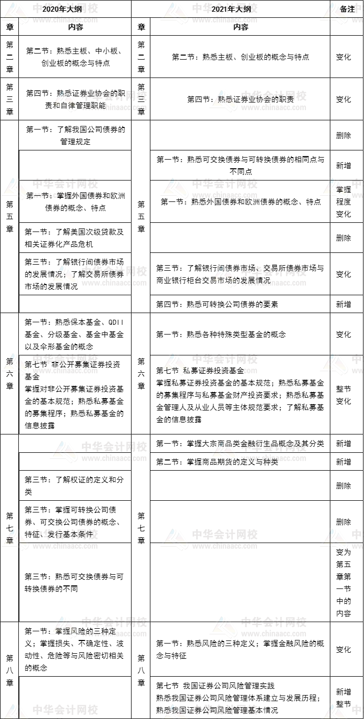
准备参加证券从业资格考试的小伙伴们大家好,为促进证券从业人员提升执业品行和专业能力,适应资本市场发展的新形势、新要求,中国证券业协会发布《证券业从业人员一般从业资格考试大纲(2021)》的公告,网校针对大纲内容进行了对比,从大纲变动来看,整体变动不是很大,变动率约为5%左右。其中第六章第七节整节变动,第八章新增第七节,另外第五章和第七章变动较大,那么接下来我们来详细看一看每章的详细变动。

大部分考生在复习备考过程中,会遇到备考时间少、做题时间不足、对知识点理解不到位等各种问题,导致有些考生复习进度缓慢,这会极大影响考生的备考积极性和复习效率。因此,选择专业的辅导课程是很好的方法,有了网校专业讲师的悉心辅导,可以帮助大家总结学习方法、提高备考效率,从而节约备考时间,尽快拿下证券从业考试。
相关资讯:
Copyright © 2000 - www.fawtography.com All Rights Reserved. 北京正保会计科技有限公司 版权所有
京B2-20200959 京ICP备20012371号-7 出版物经营许可证
京公网安备 11010802044457号
套餐D大额券
¥
去使用