预测2026考期税务师五科教材变动
2026考期税务师的备考已扬帆启航>>>
税务师精英面授班/巧学应试班教务团队,预测2026考期税务师五科教材变动。
同学们参考教材变动之处,尽早开始备考。有利于提前抓住最新考点、优化备考规划、增强备考信心。
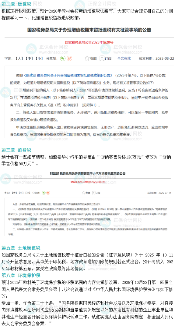
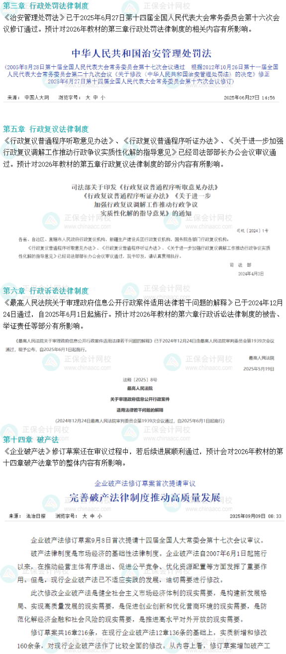
一、预测2026税务师《税法(一)》教材变动

二、预测2026税务师《税法(二)》教材变动

三、预测2026税务师《涉税服务实务》教材变动

四、预测2026税务师《财务与会计》教材变动

五、预测2026税务师《涉税服务相关法律》教材变动

六、2026税务师教材公布前的备考建议
2026考期税务师教材预计2026年5月底左右公布上市。
现就2026税务师教材公布前的这段时间,给予同学们三点备考建议:
1.合理搭配备考科目
税务师要求在5年内考完五科,2—3年考完较科学合理。
鉴于,2024年12月25日,第十四届全国人民代表大会常务委员会第十三次会议通过《中华人民共和国增值税法》,自2026年1月1日起施行。预计《税法(一)》的主要内容增值税有较大变化。
建议同学们可以先考《财务与会计》、《涉税服务相关法律》,这两科知识体系相对独立。特别是《财务与会计》教材变动较小,难度较大,现在开始备考,时间充裕又不受教材变动影响,是理想的备考科目安排。
再考《税法(一)》、《税法(二)》和《涉税服务实务》,俗称“三税”。这样有效规避《税法(一)》里增值税变化较大的风险。《税法(一)》、《税法(二)》是基础学科,难度虽不大,但内容考科细致,是后续学习《涉税服务实务》的基础。“三税”一起备考,系统学习各项税法,事半功倍。
2.选对学习资源
2026考期税务师新教材没公布,各项法律制度每年变化较大,建议同学们选用2026考期税务师精英面授班/巧学应试班。其“基础先修”阶段的课程,以及配套的课后作业,正是为打基础阶段专门研发的。
一,课程重视“更新”。“基础先修”阶段的课程及相关训练题目,都是授课老师结合各项最新法规、制度和多年税务师一线教学经验,用心考量后,最新研发。
二,课程重视“基础”。“基础先修”阶段的课程主要是为大家打好基础,为后续学习铺路。因此课程摒弃难、偏、怪的知识点,循序渐进带大家入门,力求夯实基础,适合零基础的学员学习。
3.每天坚持学习做题
学习备考贵在坚持。现在开始备考时间充足,有利于同学们安心听课,踏实掌握好知识点,用心做题,潜心思考、总结。不可因备考时间还多,荒废学习,造成日后急赶进度,学习质量不保。
建议同学们每天抽1.5—2小时,坚持学习做题。养成每天学习的习惯,保持良好的学习状态和平稳心态。
现在加入税务师精英面授班/巧学应试班,助教老师每日群里先讲“今日学习要点”,再带做题、讲解习题。有小伙伴们一起在群里学习、讨论,备考有氛围;同学们之间你追我赶、互帮互助。在班级中学习,更容易坚持下来。
早起的鸟儿有虫吃。愿有志考取税务师证书的同学们,尽早开始、坚持不懈,最终考取理想成绩,收获硕果。
若有疑问可直接进行在线咨询或扫码联系老师询问




新用户扫码下载
扫一扫
扫一扫关注