纳税人虚开增值税专用发票,税务机关执法新变化
对于企业虚开增值税专用发票,根据《国家税务总局关于纳税人虚开增值税专用发票征补税款问题的公告》(国家税务总局公告2012年第33号)规定,纳税人虚开增值税专用发票,未就其虚开金额申报并缴纳增值税的,应按照其虚开金额补缴增值税;税务机关对纳税人虚开增值税专用发票的行为,应按《中华人民共和国税收征收管理法》及《中华人民共和国发票管理办法》的有关规定给予处罚。纳税人取得虚开的增值税专用发票,不得作为增值税合法有效的扣税凭证抵扣其进项税额。这都是大家熟悉的不能再熟悉了。有不少财税专业人士对于“纳税人虚开增值税专用发票,未就其虚开金额申报并缴纳增值税的,应按照其虚开金额补缴增值税。”的规定,表示不能理解,认为虚开发票没有发生增值税应税行为,不能按照其虚开金额补缴增值税。
这种执法机关与财税专业人士的争议一直存在。随着我国法制的越来越完善,对于纳税人虚开增值税专用发票,是否缴纳增值税,税务机关有了最新的执法口径。通过下面两个关于虚开增值税专用发票是否补缴增值税的案例,来看看税务机关执法最新变化!
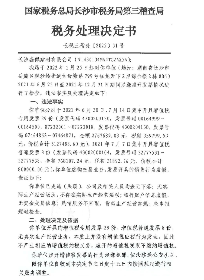
长沙税局:虚开的增值税专票和普票不缴纳增值税!(节选)

晋城税局:虚开的增值税专用发票不缴纳增值税!(节选)



上述两个案例税务稽查局都认为无真实业务的虚开发票,因为不涉及货物的真实流转、劳务、服务的真实提供,不产生增值税的纳税义务。这是税务机关对于纳税人虚开发票执法口径的最新变化,国家税务总局公告2012年第33号的规定被税务机关渐渐弃用!这也是税务执行更客观、更法制化的体现!是一大亮点!
因此,发票开具不意味着一定发生纳税义务,有真实的交易存在,先开具发票产生增值税纳税义务;无任何真实交易,即使开具了发票也不会产生增值税纳税义务。但是我们必须注意:纳税人虚开发票的行为,根据《发票管理办法》中违规虚开的规定进行处理,涉嫌犯罪的移交公安机关处理。因此,我们不能因虚开发票不缴纳增值税而可掉以轻心!
作者:裴老师(正保会计网校答疑专家)



新用户扫码下载







新用户扫码下载