扫码下载APP
及时接收最新考试资讯及
备考信息
7月17日的期货考试报名开始了,根据今年官网发布的公告,期货报名将在6月4日—6月11日开启报名活动。其中,今年的报名分两个批次,期货公司及开展中间介绍业务的证券公司集体报名时间为2021年6月4日9:00-6月10日24:00;个人考生报名时间为2021年6月11日9:00-6月25日24:00。各位想要参加期货考试的小伙伴们,可以按照自己的情况在合适的时间进行报名。
<<<<7月期货从业资格考试相关考情

报名入口:中国期货业协会
报名条件:
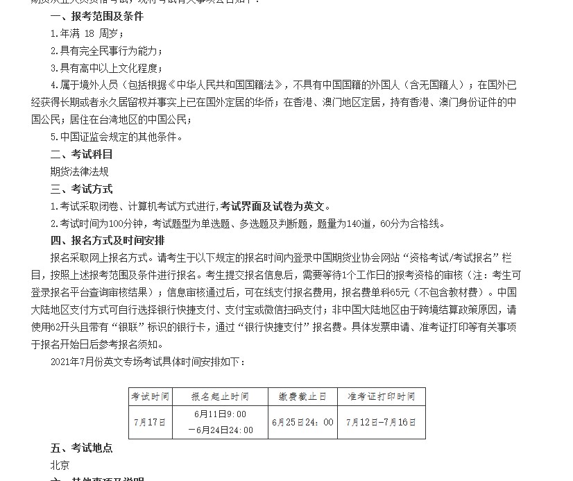
(一)报名截止日年满18周岁;
(二)具有高中或国家承认相当于高中以上文凭;
(三)具有完全民事行为能力;
(四)中国证监会规定的其他条件。
报名流程:2021期货从业资格报名流程图解
<<<<<期货从业资格考试英文专场
另外,根据官网发布的考试公告,今年的期货考试增加了英文专场,考试地点设在北京,

英文场报名时间是6月11-6月24日,英文试卷作答,仅有北京一个考点。想要参加英文场考试的小伙伴们同样可以通过报名相应考试场次参加。
<<<<<报名季撞上618
7月期货报名季撞上618,神秘大礼包即刻产生。如果你想要在今年报名期货课程,就一定不要错过这次机会哦~近期买期货课程,好课88折。更有老学员100元礼券,加上正保币折扣!快来优惠购课吧~

班次 | 单/双科 | 平时售价 | 8.8折优惠 | 减组合券 | 减老学员优惠 | 最后购课价 | 立省 |
超值精品班 | 单科 | 450 | 396 | 50 | 100 | 246 | 204 |
2科联报 | 700 | 616 | 50 | 100 | 466 | 234 | |
高效实验班 | 单科 | 880 | 774.4 | 50 | 100 | 624.4 | 255.6 |
2科联报 | 1380 | 1214.4 | 100 | 100 | 1014.4 | 365.6 |
注:
1、老学员百元大礼包相赠!
618,当然要回赠老学员,对于老用户,我们已经悄咪咪的将百元优惠券放到你的账户里边了哦,这100元同样可以用来购课!
2、6月1-7日9.9元购买的加券包可以用在6月8-6月18的期货课程购买中~
满100元可用50元券、满1000元可用100元券、满2000元可用200元券,每个订单可用一张优惠券。
3、还有正保币可以抵扣学费哦~综上,你购买期货从业课程需付的价格为上表
由此可见,今年的活动力度当真不算小!今年有学习需求的小伙伴们,快来学习看看哦~
别再观望,别再犹豫,在考场上自信的你绝不会后悔现在的选择!
更多推荐:
Copyright © 2000 - www.fawtography.com All Rights Reserved. 北京正保会计科技有限公司 版权所有
京B2-20200959 京ICP备20012371号-7 出版物经营许可证
京公网安备 11010802044457号
套餐D大额券
¥
去使用