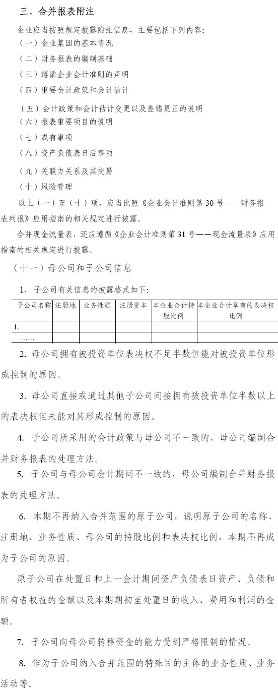
颁布时间:2006-10-30 15:32:38.000 发文单位:中华人民共和国财政部
一、以控制为基础确定合并财务报表的合并范围
(一)应当纳入合并财务报表合并范围的被投资单位。
母公司应当将其控制的所有子公司,无论是小规模的子公司还是经营业务性质特殊的子公司,均应纳入合并财务报表的合并范围。
以控制为基础确定合并财务报表的合并范围,应当强调实质重于形式,综合考虑所有相关事实和因素进行判断,如投资者的持股情况、投资者之间的相互关系、公司治理结构、潜在表决权等。
(二)母公司控制的特殊目的主体也应纳入合并财务报表的合并范围。判断母公司能否控制特殊目的主体应当考虑如下主要因素:
1.母公司为融资、销售商品或提供劳务等特定经营业务的需要直接或间接设立特殊目的主体。
2.母公司具有控制或获得控制特殊目的主体或其资产的决策权。比如,母公司拥有单方面终止特殊目的主体的权力、变更特殊目的主体章程的权力、对变更特殊目的主体章程的否决权等。
3.母公司通过章程、合同、协议等具有获取特殊目的主体大部分利益的权力。
4.母公司通过章程、合同、协议等承担了特殊目的主体的大部分风险。
(三)不能控制的被投资单位,不纳入合并财务报表的合并范围。原采用比例合并法的合营企业,应当改用权益法核算。
二、合并报表格式
合并财务报表的格式及其中各项目,涵盖了母公司和从事各类经济业务的子公司的情况,包括一般企业、商业银行、保险公司和证券公司等。合并资产负债表、合并利润表、合并现金流量表、合并所有者权益变动表的格式如下:


(a)

(b)
(注:由于表太宽,将b附于a的后面,即:b里的上年金额附在a里的本年金额后面)
