2009-03-27 10:33 来源:陈远志
摘 要 我国新会计准则在要求上市公司对其衍生金融交易表内列报的同时却缺乏对认股权证工具会计规范的明确规定本文主要基于新规范的核心要义,借鉴国际会计准则中的相关规定,结合我国的实际情况,针对目前股权分置改革过程所产生的认股权会计处理问题进行初步探讨。
关键词 新会计准则;公允价值;表内列报;认股权证
一、引言
按照财政部分别于2005及2006年颁布的《金融工具确认和计量暂行规定(试行)》及新《企业会计准则》的规定。我国的上市银行、拟上市银行以及上市公司需要分别于2006年1月1日以及2007年1月1日起将衍生金融交易全面纳入表内列报。这两项规定中关于衍生金融工具表内列报的相关规定构成了目前我国衍生金融工具会计规范的基础。与此同时,开始于2005年5月的我国上市公司股权分置改革产生了大量作为获得流动性对价的认股权证,然而我国新的衍生交易会计规范却缺乏对于认股权证工具会计处理规范的明确规定。鉴于此,本文拟在分析新会计准则的核心要义以及其中关于可转债及经理股票期权工具等期权类衍生金融工具会计处理规定的基础上,深入探讨我国股权分置改革所产生的认股权证工具的会计处理规范,进而归结出新会计准则下我国期权类衍生金融工具会计处理规范的若干操作细则。
二、新会计准则下我国衍生工具会计规范的核心要义
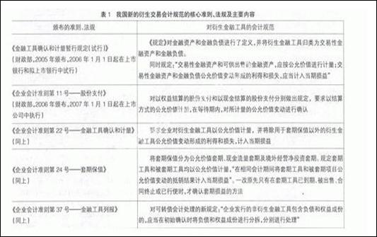
长期以来,我国缺乏关于衍生金融工具确认、计量与报告的系统规范。直到2005年,我国才开始颁布一系列新的会计准则,对套期会计及上市公司衍生金融工具的会计处理进行规范。表1简要地归纳了新规范关于我国衍生金融工具会计处理的主要规定。
表1从总体上反映出新规范的核心要义,即参照国际会计准则。将衍生金融产品在表内进行确认,并在当期损益中确认其公允价值的变化。具体来看,在衍生金融工具会计处理方面。新规范对于套期会计的规定较为具体和明确,但就期权类衍生金融工具的会计处理而言,除可转换证券外。其他期权类工具的会计处理规范则相对模糊和不够明确,而对于认股权证会计处理和信息披露的相关规定更是几乎空白,对其开展进一步的探讨显得尤为必要。
就我国上市公司衍生金融工具的会计处理和披露现状而言,从2005年以前以及新规范实施前期的情况来看。总体上较为混乱,缺乏统一的规范,金融期权类衍生工具的状况更是如此。因此,虽然我国新的有关衍生金融工具的会计法规及新《企业会计准则》对金融资产及金融负债的定义、公允价值的确定、主要衍生金融工具的确认和计量等问题都作出了规定和阐述。但是,对于主要的期权类衍生金融工具,尤其是认股权证类衍生工具的会计处理规范及其实施细则仍需作进一步的深入探讨。
三、股权分置改革产生的认股权证会计处理初探
(一)新会计准则下可转换债券及经理股票期权的会计处理规范及启示
依照我国新的衍生交易会计规范的核心要义(参见表1),新会计准则提出了与以往不同的可转换债券以及高管股票期权的会计处理方案,即:可转换债券在初始确认时就将债务部分与权益部分分拆,股票期权在授予日即对以公允价值法确定的补偿费用加以确认。这两类期权类衍生金融工具的会计处理新规则共同体现了新规范的核心要义,即主要参照国际会计准则,将衍生金融产品在表内进行确认,而且在当期损益中确认其公允价值的变化。这对于探讨我国股权分置改革所产生的认股权证类衍生工具的会计处理规范具有重要的启示作用。


(二)股权分置改革产生的认股权证会计处理初探
开始于2005年5月的我国股权分置改革使得认股权证作为一种非流通股股东向流通股股东支付对价的方式又重新出现在我国证券市场中,认股权证是标的证券发行人或其以外的第三人发行的,约定持有人在规定期间内或特定到期日,有权按约定价格向发行人购买标的证券的有价证券。从本质上来说,它实际上是一种看涨期权,赋予持有人以约定价格购买某种证券的权利。
总体而言,我国的认股权证是为了适应股权分置改革的特定需要而产生的。作为非流通股股东为了获取流通权而支付对价的一种方式,它与国际上通行的以通过增发、回购等方式形成的留存股票为标的的权证具有明显的差异。国际上是由公司全体股东共同承担的,而我国目前是由某类股东或某一特定股东来承担的,因此,在会计处理上与国际规范的会计处理方法存在区别。
在我国股权分置过程中发行认股权证有赠送和发售两种方式,在这两种方式下对认股权证的会计处理略有不同。
1.认购权证持有人通过赠予方式获得权证。
具体的会计处理如表2所示:
以上会计处理中需要特别注意以下几点:
(1)在赠送认股权证时,对赠送人而言并不影响其净资产的账面价值,也不产生现实的损益。只不过应划出相应的股份作为对持有人行权时的股权保证,所以无需做会计处理。但要在备查登记簿中记录;而对于受赠人而言。的确获得了一项权利。因此应确认为一项资产。至于认股权证公允价值的确定,可以参考市场上同类权证的价值。也可以通过计量模型进行估值。
(2)在行权时,赠予方贷方所记录的是“长期股权投资”的账面价值;而获赠方借记“长期股权投资”或“交易性资产”时,应以股票的市价记录。因为此时股票已经转为流通股。同时,对这部分投资要以公允价值进行计量。如果是战略性投资。则应归入可供出售资产当中,股票市价变动所形成的损益在资本公积中递延;如果是短期投资,则归入交易性资产,损益直接在当期确认。
(3)若获赠人放弃行权,则赠予人直接获得流通权。在备查登记簿中注销认股权证的相关记录,且自此以后对于“长期股权投资”要以公允价值记录,其公允价值的变动通过“资本公积”反映。
2.通过出售方式发行认股权证。
与赠送权证不同,发售时,发行方要将认股权证确认为一项负债,在持有人行权时,再将“认股权证”与收到的行权款一起抵减“长期股权投资”的账面价值。差额借记或贷记“投资收益”。
具体会计处理可如表3所示进行:
四、结论与启示
本文基于我国的衍生金融工具会计新规范的核心要义,对我国股权分置改革过程所产生的认股权证的会计处理分别不同情形进行了具体探讨。这一探讨对于总结我国新的衍生金融工具会计规范关于期权类衍生工具一般性会计处理规则具有重要的启示性。归总起来,新规范对于金融期权类衍生工具的表内列报要求强调套期和非套期性衍生工具的不同会计处理规则,并需要根据其应用目的(套期保值或杠杆投机目的)的不同进行相应的会计处理;
一是对于公允价值套期,初始确认时应分别确认内在价值和时间价值;权利金市价的变动。包括内在价值的变动和时间价值的变动形成的损益应计入当期净损益;被保值项目由于特定风险形成的利得或损失,应调整被保值项目的账面金额,并立即确认为当期损益。
二是对于现金流量套期,同样应对内在价值和时间价值分别加以确认,但只将内在价值变动造成的利得或损失通过。
【对话达人】事务所美女所长讲述2017新版企业所得税年度申报表中高企与研发费那些表!
活动时间:2018年1月25日——2018年2月8日
活动性质:在线探讨