2009-03-19 12:58 来源:徐美飞 郑丹
【摘要】本文就施工企业导入并开发应用资金集中管理系统及实行资金集中管理的目标、内涵和方法进行探讨。
【关键词】资金管理;财务集中
施工企业一般采用“总部——分公司——项目部”三级管理模式,并实行项目经理承包制。在总部与下级分公司或项目部之间,一般建立利润或净收益承包制。在财务上,与之匹配实行三级核算,分公司或项目部成为会计报告主体,它们有独立的银行账户,可以直接对外实现收支结算和债权债务的清偿。作为非法人资格的分公司或项目部,一方面拥有工程结算收支和产生经营性债权债务的权力,另一方面,所发生的经济与法律风险却由总公司的法人来承担,这种体制安排,客观上造成施工企业资金分散、结算成本高、整体资金效率低下和风险预警的滞后等财务管理问题。
为此,施工企业运用信息、银企一体化和网银等现代结算技术,导入并开发应用资金管理系统,实行资金集中和集权管理,具有现实意义。
一、施工企业资金集中管理的目标
实行资金集中管理,目的是设计一种上下沟通机制,运用系统进行分界,重新划分总部与下级单位之间的资金管理权限。通过合理的统筹,调剂不同会计报告主体间的资金余缺,减少运营风险,使整个企业资金管理高效有序、动态平衡。其目标如下:

(一)实现资金运营的集约透明
分公司或项目部分散在不同区域,允许它们作为会计报告主体,独立开设账户,这在传统银行结算条件下,减少跨地区工程收支结算和债权债务清偿的财务成本的较好方法。但也造成了企业资金分散在不同地区的不同开户行的账户中。一个公司往往开设了数百、上千个账户,资金的监控成本极高。快捷的网银、网上结算和在授权分权下的资金集中,可以将分散开户的资金,统一在一个系统内,从而实现集约、透明的运营。
(二)调剂资金余缺
在分散管理下,不同会计报告主体间存在资金盈缺不均,资金短缺的分公司或项目可能面临融资压力,而资金充裕的分公司或项目部则可能弱化应收款催收动力,从而使总体的资金预测与控制失去依据。资金集中,也是信息的集中,可以动态的解决同一公司内部不同主体间的余缺。
(三)简化财务对账工作
分公司和项目部越多,在传统核算体制下,面临的内部账户间的对账越多。在手工对账模式下,任何其中一个环节或一个主体的差错,都会导致对账失败。运用信息技术,在资金集中管理下,可以实现不同权限账户间的自动对账,从而简化人工对账,提高财务核算的准确性。
(四)建立和增强自我管理能力
资金集中管理,不仅解决公司内资金的分散运营,还可以为建立自我管理提供帮助。在传统资金管理模式下,收支和债权债务的清偿,均需依赖银行传输单据和按期对账提供信息,企业往往不能及时、完整、准确的获得资金信息。导入资金集中管理系统,可为企业建立敏感捕获资金信息的检测手段。
(五)提高资金使用效率
导入资金集中管理系统实行资金集中管理,可以帮助施工企业解决现行核算模式下资金管理中的突出问题:一是减少结算的时间。总部可以随时掌握资金到账时间和实时监控分公司或项目部付款的审批,减少资金的在途时间;二是避免内部交易引致的不必要的关联交易税收负担。在总部与分公司、项目部之间建立内部的资金结算系统,可以在发生内部交易时,通过内部往来的对冲,实现余额结算制,从而减少资金占用和内部债权债务的形成,减少内部资金往来导致的关联交易税收定价负担。资金的集中管理,旨在提高总部对货币资产的控制,实时掌握资金运向,进而提高企业整体的资金效率。
二、施工企业资金集中管理的内涵
施工企业实行资金集中管理,是要将分公司或项目部独立享有工程收支和形成经营性债权债务及清偿的权力,通过一定的分界,改由总部直接控制,这种控制,是资金流、审批流、结算流和风险与收益的集中。施工企业在资金管理方面改革传统的分散管理模式,运用现代计算机软件系统,借助网络平台,利用网上银行和电子支付等手段,实现资金集中统一,包括资金计划、收支控制、资金调剂、动态分析等的系统化管理体系。从施工企业管理特征分析,资金的集中管理,可划分为两个层次:总部管理和分公司、项目部管理。根据授权不同,分别承担不同的资金管理职能。从财务特性分析,资金的控制过程包括三个层级:计划分析、业务运营、财务核算。如图所示:
首先,集中管理包含了资金计划管理。总部需要通过对各分公司、项目部所涉及的工程收支入单项目、债权债务的资金,进行计划管理。包括:(1)计划设计。即编制资金计划和层面所要包含的各项指标及其填制方法;(2)计划编制。各层面根据总部统一的方法和时间,编制某一会计期间的资金计划;(3)汇总审批。各分公司、项目部编制的资金计划通过系统汇总成企业的计划并经一定的管理层审批后执行;(4)执行分析。计划可能面临调整,针对计划执行情况的分析,可根据实际经营情况作出调整。因此,计划管理也包括了对计划本身的修正。同时,总部可以通过对现金流的监督和预测,实现对企业主要经营活动的控制,资金集中管理加强了总部对企业整体资金存量、流量、内外部结算比、计划与执行差异等的分析。
其次,集中管理包含了对业务运营过程的控制。依托银行的网银系统,建立跨行跨地区的资金集中管理系统和结算平台,利用银行资源和营业网点,为分布在不同地区的分公司、项目部提供结算服务。其主要内容包括:(1)账户管理。企业总部和各分公司、项目部设立统一的结算账户。分公司、项目部账户的设立,需经总部的授权和审批,总部的系统可以随时查询、调动和限制各分公司、项目部的资金账户;(2)结算流程。系统内使用统一的资金收支、债权债务清算流程;(3)审批稽核。总部对各分公司、项目部的资金收支进行实时的监控,这种监控通过事前审批和事后稽核实现;(4)数据传递。各分公司、项目部每一笔涉及资金流动业务的发生,都通过系统即时传递到总部,从而实现信息流与现金流的等效。上述功能,在系统内部数据传输时,可通过企业的资金系统与银行网银系统的无缝对接和数据安全认证,实现资金管理的安全与效率。
最后,集中管理包含了集中会计核算。资金结算的集中是会计处理方法在资金管理中的体现,从凭证审核、账务划转到会计记录都在会计体系解决。资金结算在会计核算系统内自动完成。在会计系统内,对涉及资金的会计处理、科目设置、凭证分类和编制以及核算方法和资金报表的编制,都依据统一的会计政策。一定意义上说,集中管理就是体现了制度和内部处理方法的统一。
三、选择合适的资金集中管理方法
资金集中管理方法的选择,体现了总部与分公司、项目部之间的集权与分权,应当根据公司的经营特点和资金运营规律来决定。高度集权的资金控制,有助于提高总部的控制力和统一调配能力,但不利于调动各分公司、项目部的积极性。在管理上过分依赖总部,若配套不到位,可能降低整个企业的市场反映能力;相反,过分分权的资金控制,又可造成资金分散、使用效降低、财务成本提高等缺陷。根据管理的集权与分权的不同程度,大体可以采取以下四种不同的方法。
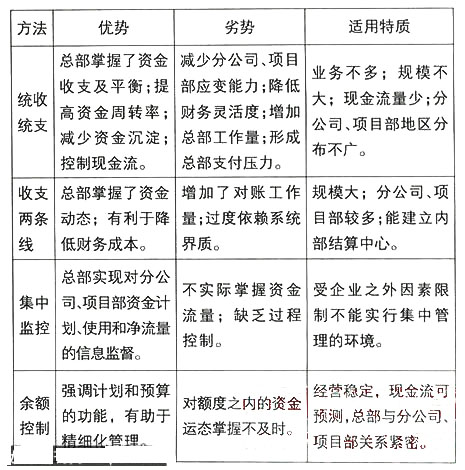
(一)统收统支法
统收统支是指企业的所有资金收支和债权债务清算,都集中在总部,资金的使用、决策和融通权集中在总部。各分公司、项目部均不单独设立结算账户。如图:

(二)收支两条线法
收支两条线的操作思路是,各分公司、项目部,可以在当地银行开设子账户;总部开设主账户。子账户可根据授权,分别收、支功能开设,也可以收支合一开设;子账收款时,通过网银系统上划到主账户,实际不拥有资金;付款时,子账户开户单位,通过系统向主账户委托,主账户根据审批后向子账户下拨资金及指付令实现向外支付;内部债权债务清算时,收付只在主账户内实现,并不真正在子账户中划转。在收支两条线下,子账户的资金仅表示分公司、项目部可用资金,并不是实际拥有的资金。如下图:

(三)集中监控法
在监控法下,各分公司、项目部以一定方式定期向总部报告资金收支和债权债务清算情况,总部只对各分公司、项目部的资金计划、使用方向和现金流量进行一定的控制,并不实质干预分公司、项目部的业务经营。如图:

(四)余额控制法
余额控制法根据总部授权度不同,分为总量控制和余额控制两种。在总量控制下,根据分公司、项目部经营规模确定子账户可用资金额度。超过额度部分的收款划入主账户;不足的付款向主账户申请划拨;在余额控制下,当超过余额的收款发生时,收款划入主账户,当发生低于余额付款时,向主账户申请划拨。如图:

(五)不同方法的比较
施工企业根据不同的经营特点和内部管理需要,选择不同的方法进行资金集中管理,在确定总部与分公司、项目部在资金管理中的权限和评价集权、分权的程度中,不同方法的资金集中管理有不同的优劣和适用特质,比较如下表:

【对话达人】事务所美女所长讲述2017新版企业所得税年度申报表中高企与研发费那些表!
活动时间:2018年1月25日——2018年2月8日
活动性质:在线探讨